HOME   LIST
‹–   –›

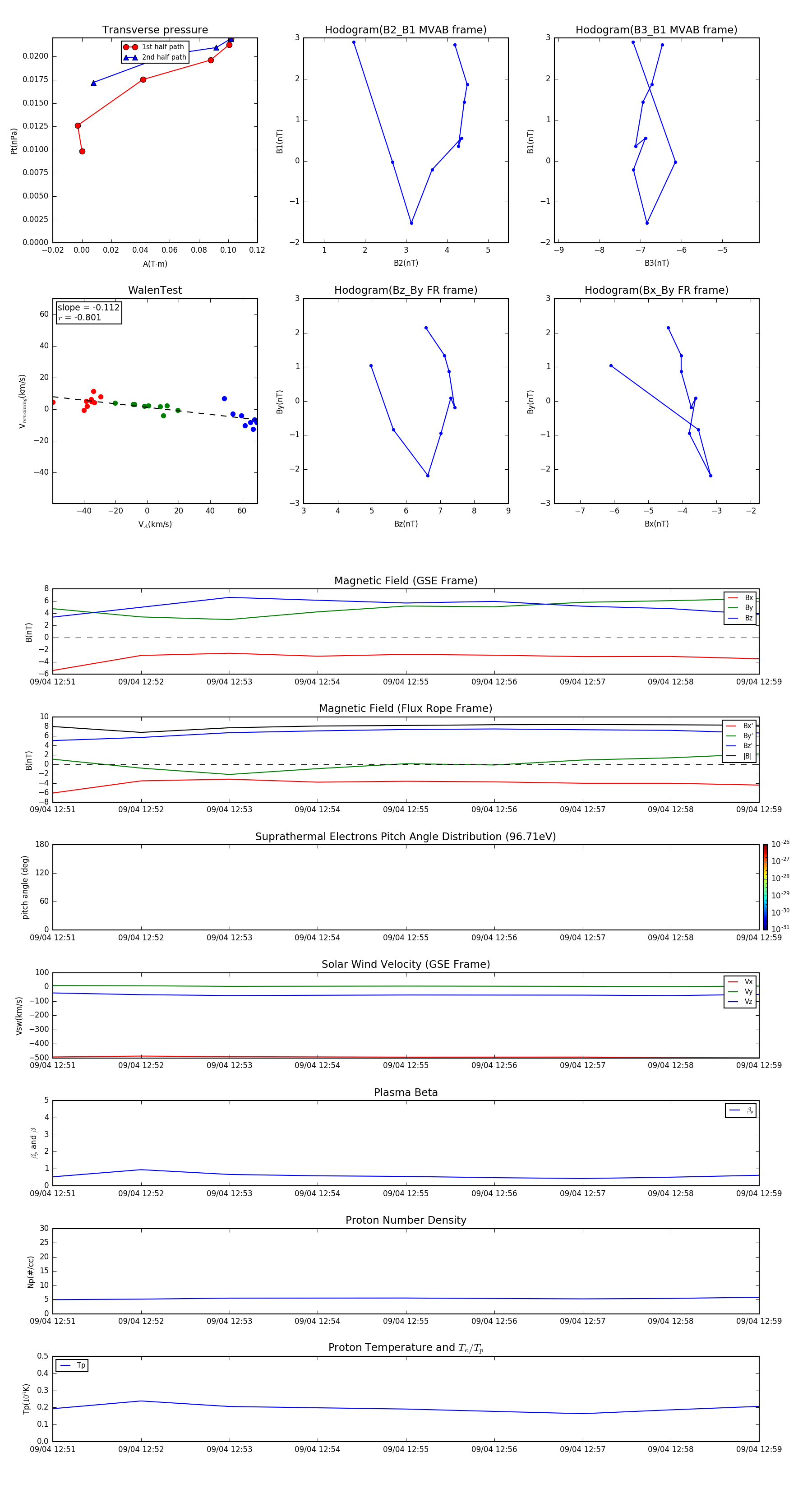
Flux Rope in 2006

Flux Rope Event 2006-09-04 12:51 ~ 2006-09-04 12:59 (9 minutes)


plot