HOME   LIST
‹–   –›

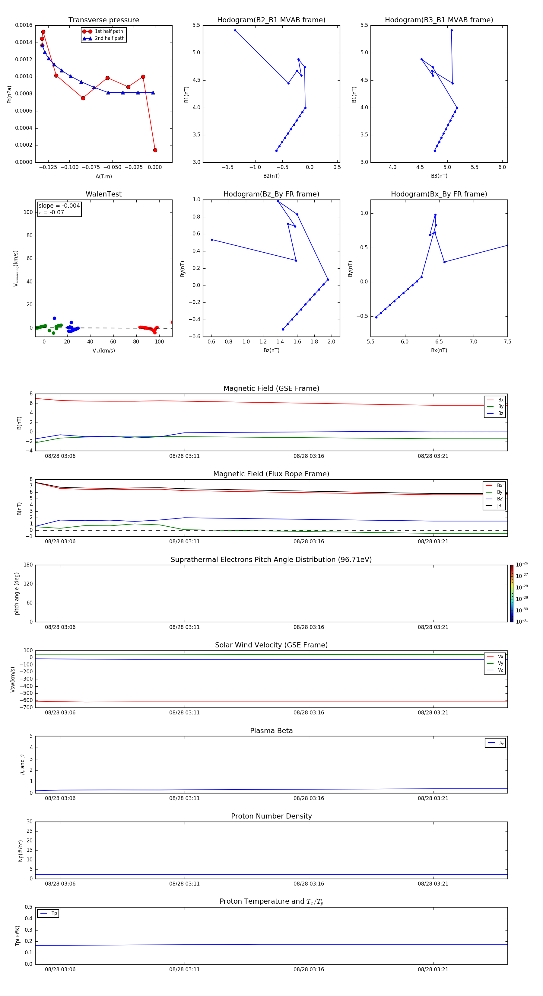
Flux Rope in 2006

Flux Rope Event 2006-08-28 03:05 ~ 2006-08-28 03:24 (20 minutes)


plot