HOME   LIST
‹–   –›

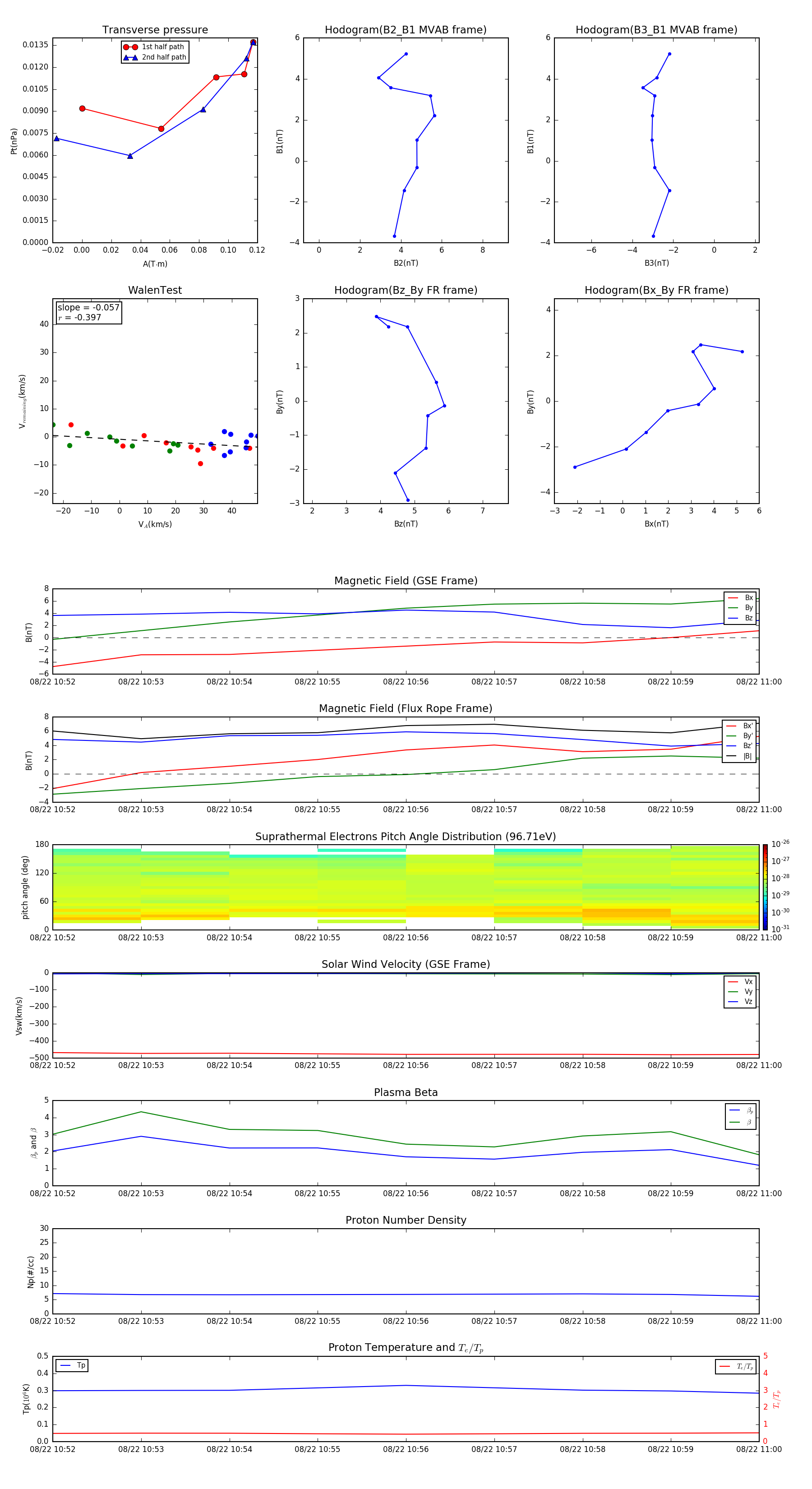
Flux Rope in 2006

Flux Rope Event 2006-08-22 10:52 ~ 2006-08-22 11:00 (9 minutes)


plot