HOME   LIST
‹–   –›

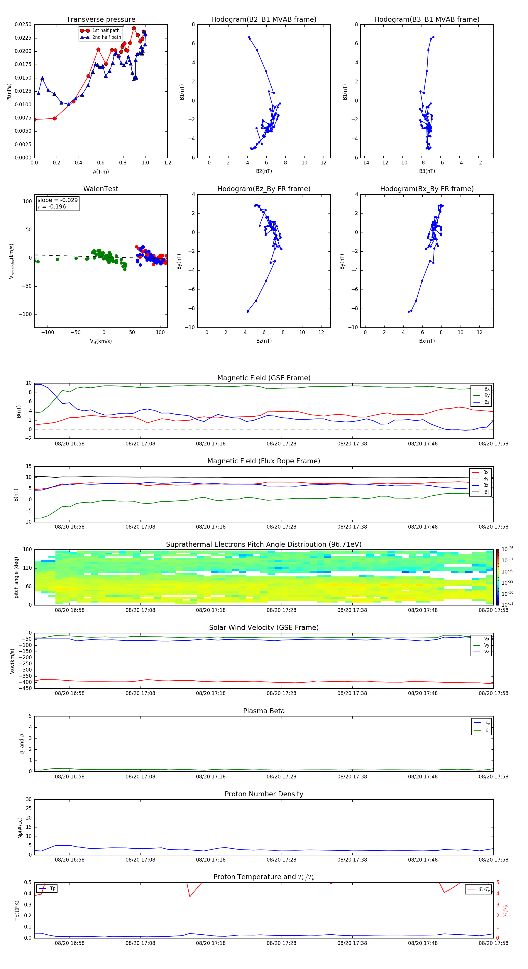
Flux Rope in 2006

Flux Rope Event 2006-08-20 16:53 ~ 2006-08-20 17:58 (66 minutes)


plot