HOME   LIST
‹–   –›

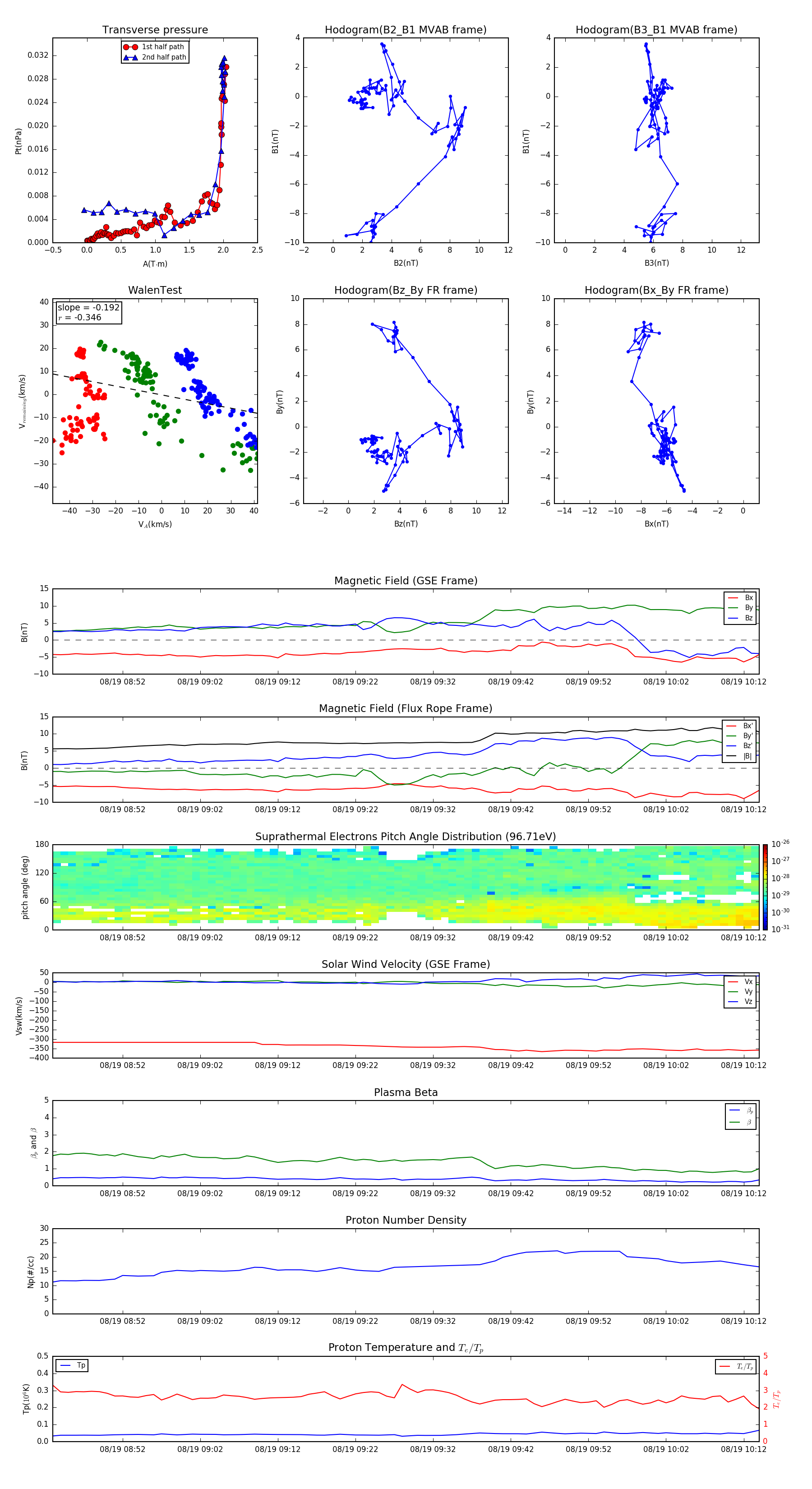
Flux Rope in 2006

Flux Rope Event 2006-08-19 08:43 ~ 2006-08-19 10:14 (92 minutes)


plot