HOME   LIST
‹–   –›

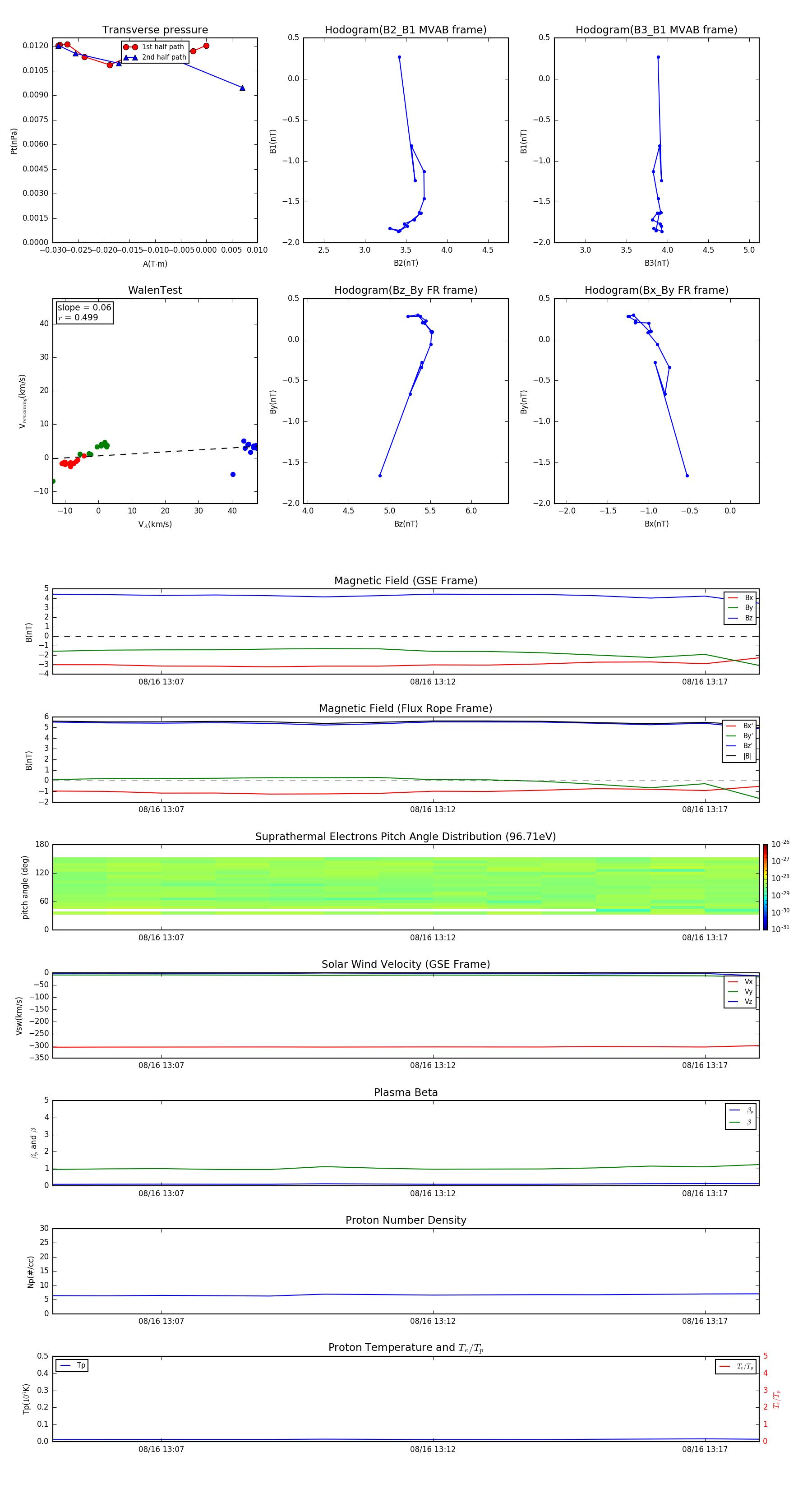
Flux Rope in 2006

Flux Rope Event 2006-08-16 13:05 ~ 2006-08-16 13:18 (14 minutes)


plot