HOME   LIST
‹–   –›

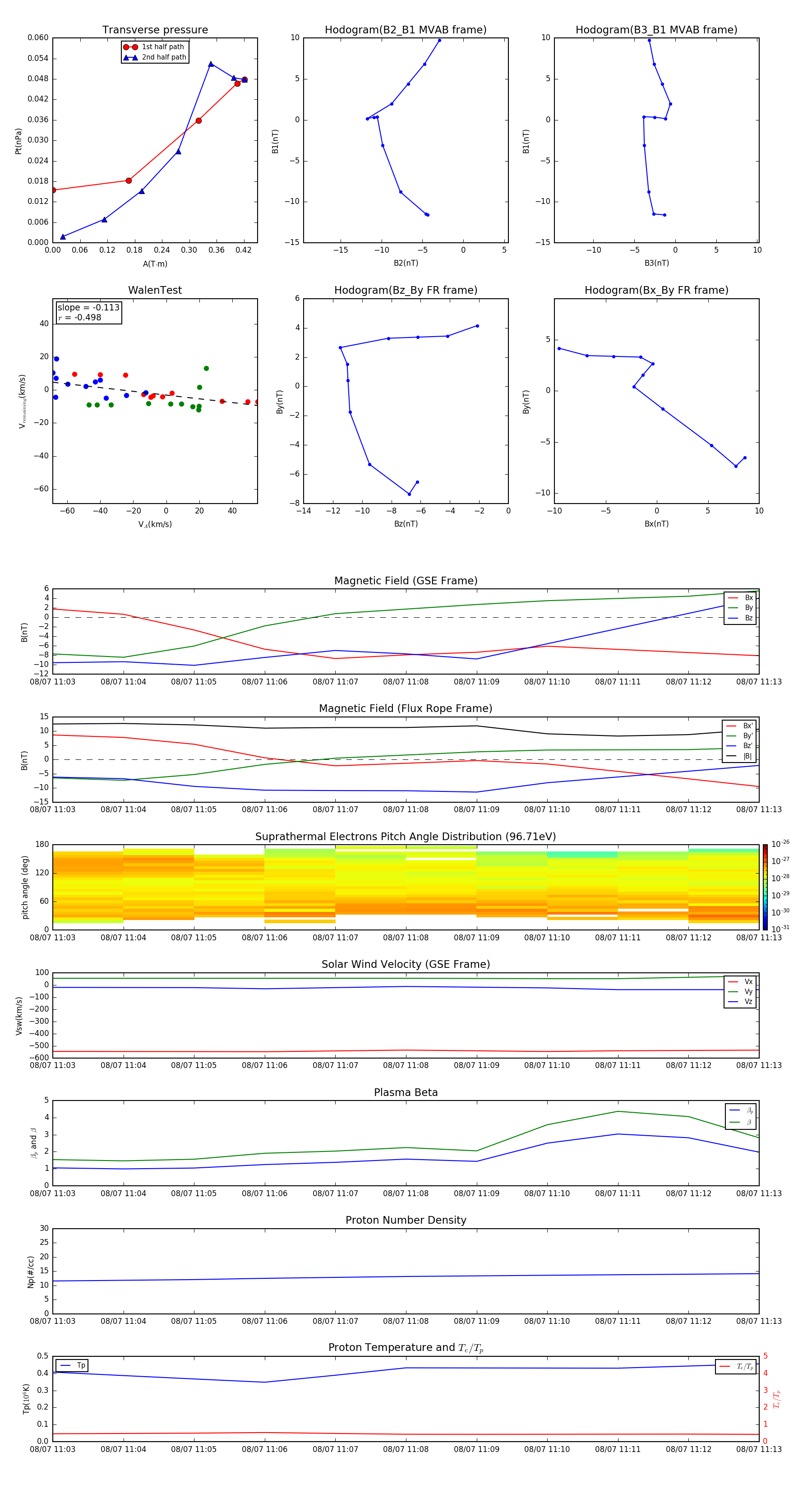
Flux Rope in 2006

Flux Rope Event 2006-08-07 11:03 ~ 2006-08-07 11:13 (11 minutes)


plot