HOME   LIST
‹–   –›

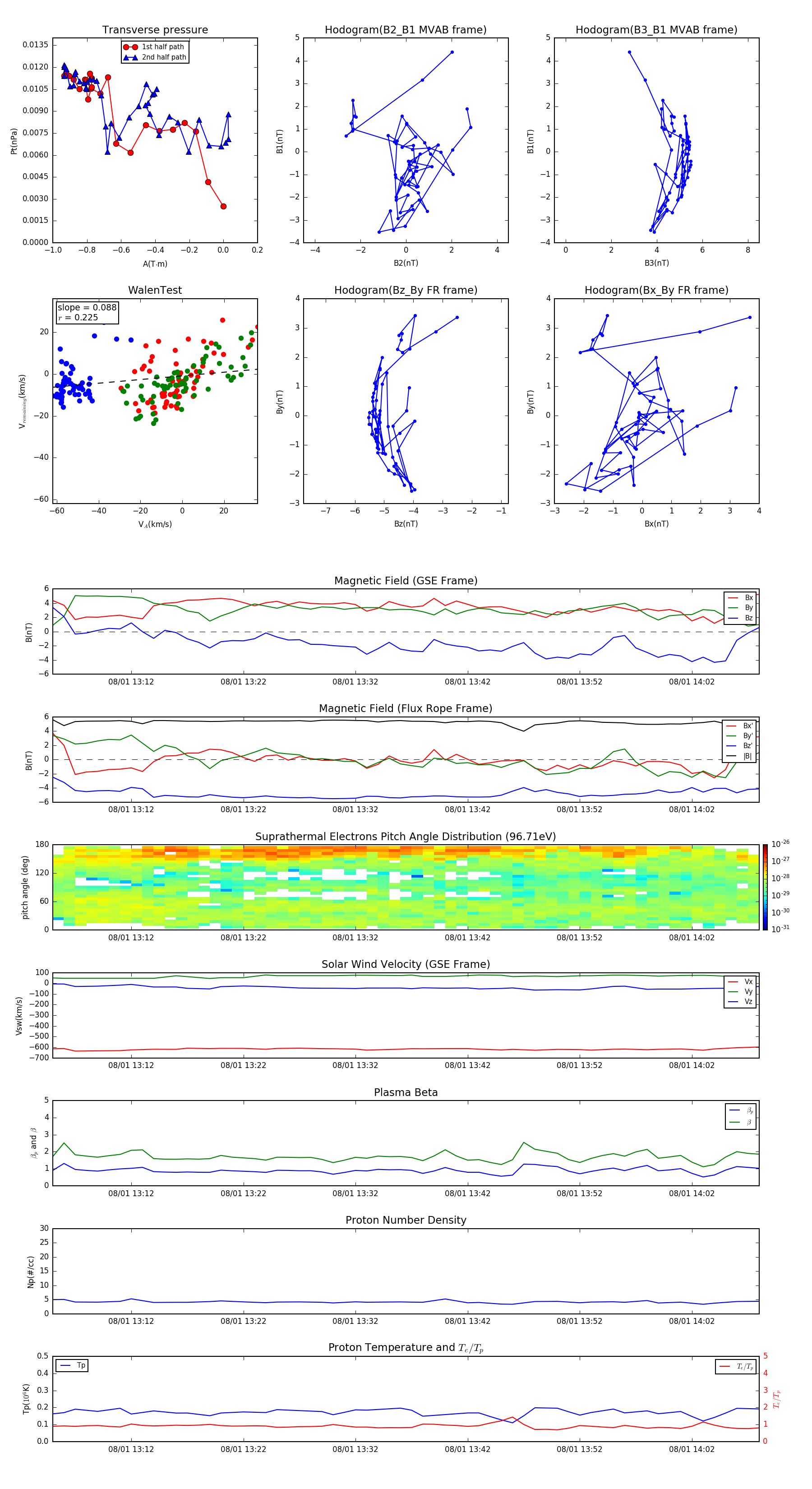
Flux Rope in 2006

Flux Rope Event 2006-08-01 13:05 ~ 2006-08-01 14:08 (64 minutes)


plot