HOME   LIST
‹–   –›

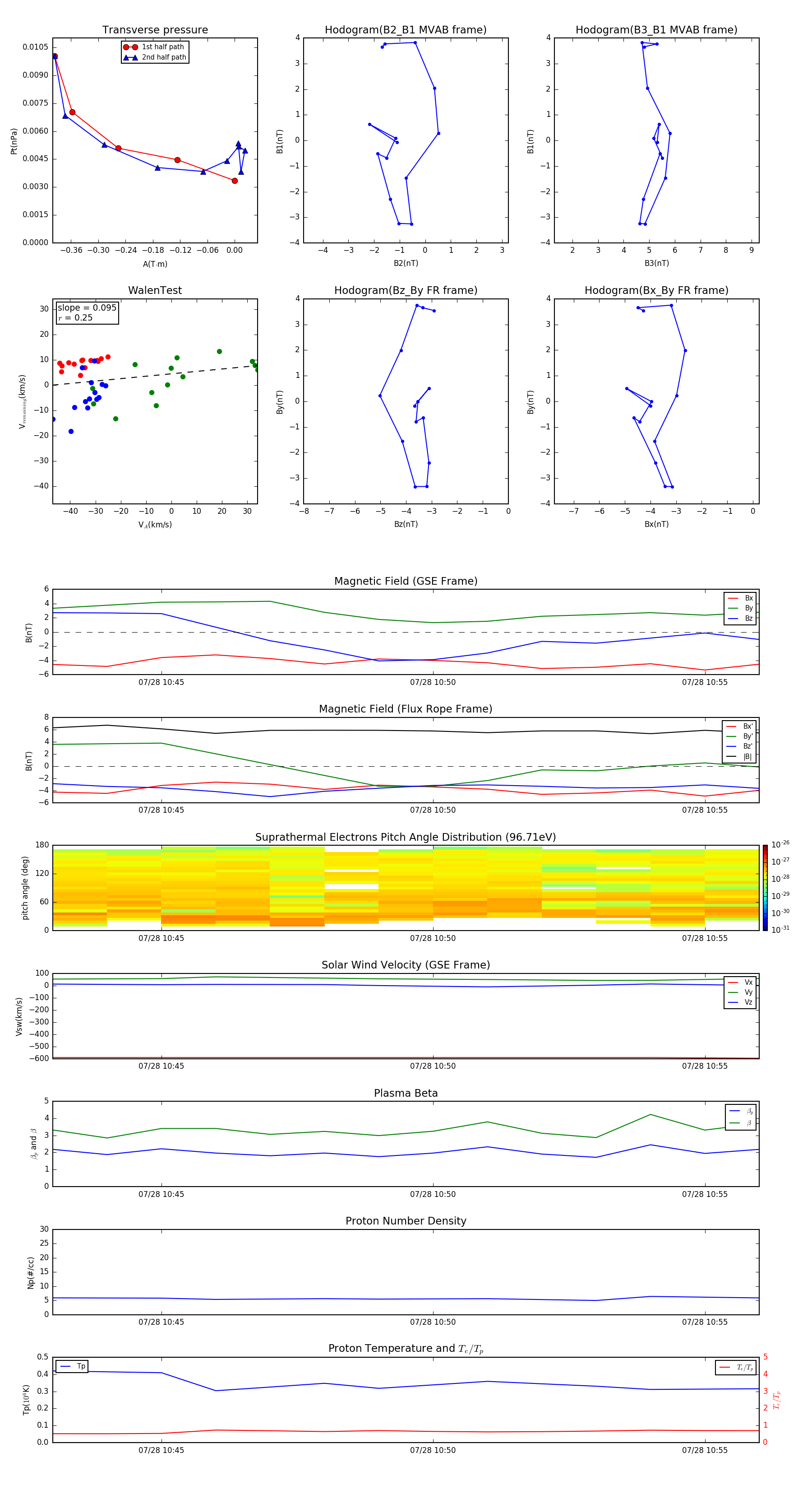
Flux Rope in 2006

Flux Rope Event 2006-07-28 10:43 ~ 2006-07-28 10:56 (14 minutes)


plot