HOME   LIST
‹–   –›

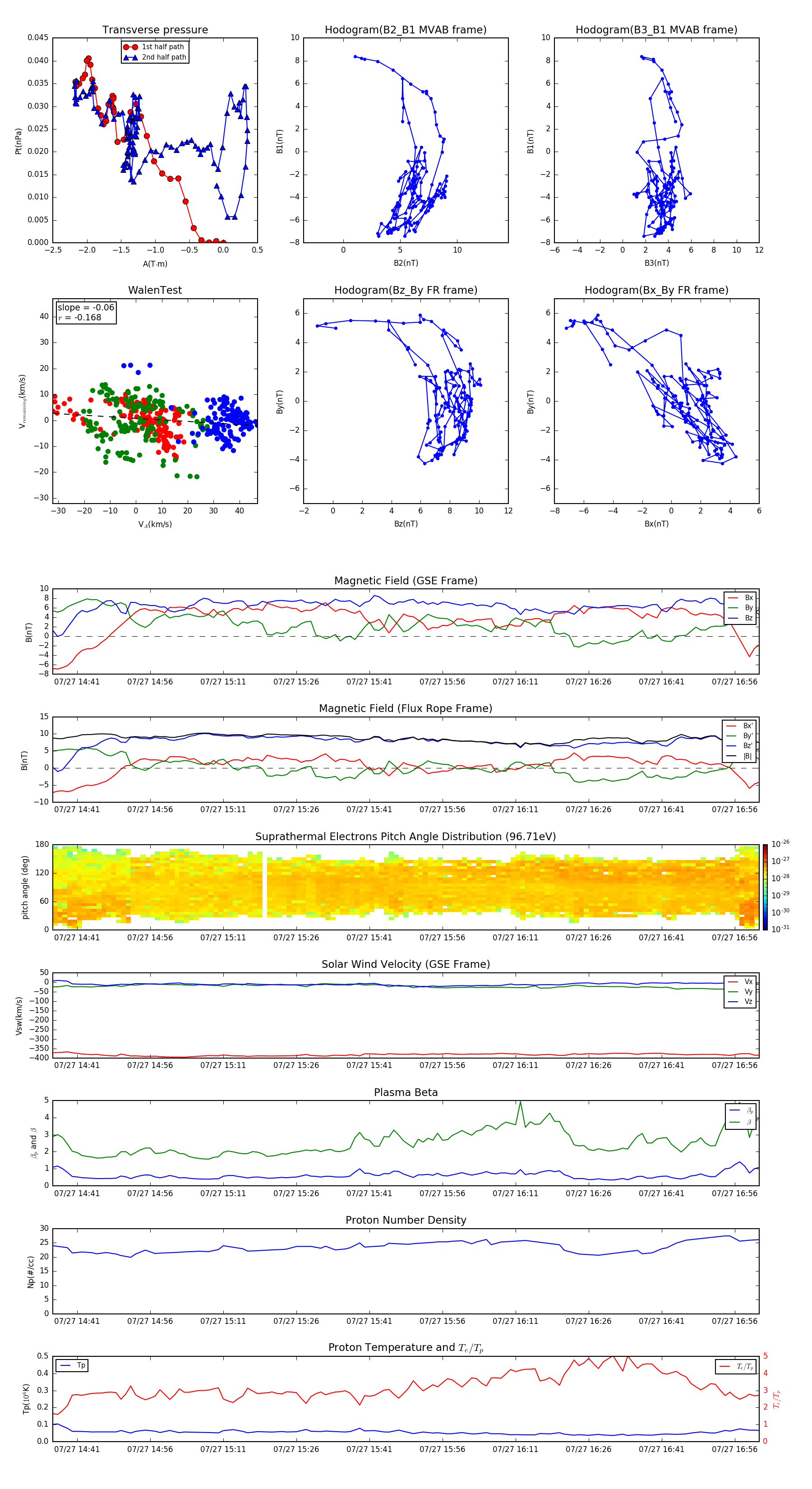
Flux Rope in 2006

Flux Rope Event 2006-07-27 14:36 ~ 2006-07-27 17:01 (146 minutes)


plot