HOME   LIST
‹–   –›

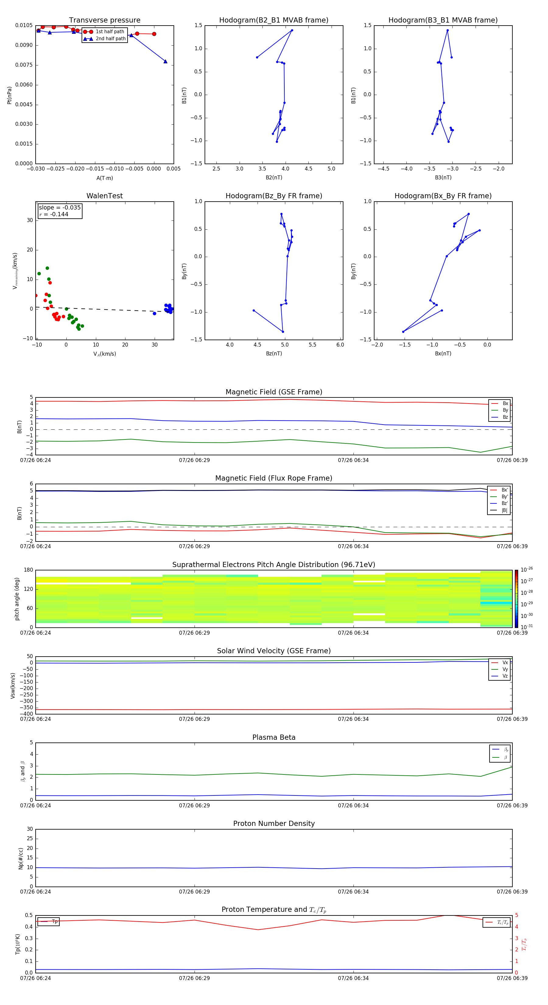
Flux Rope in 2006

Flux Rope Event 2006-07-26 06:24 ~ 2006-07-26 06:39 (16 minutes)


plot