HOME   LIST
‹–   –›

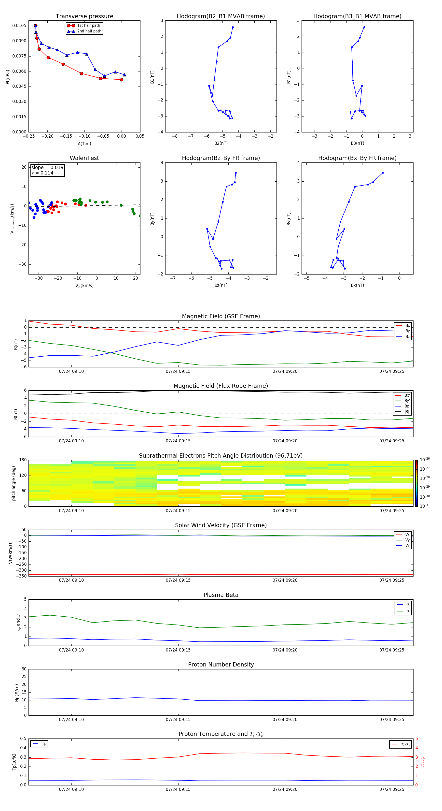
Flux Rope in 2006

Flux Rope Event 2006-07-24 09:08 ~ 2006-07-24 09:26 (19 minutes)


plot