HOME   LIST
‹–   –›

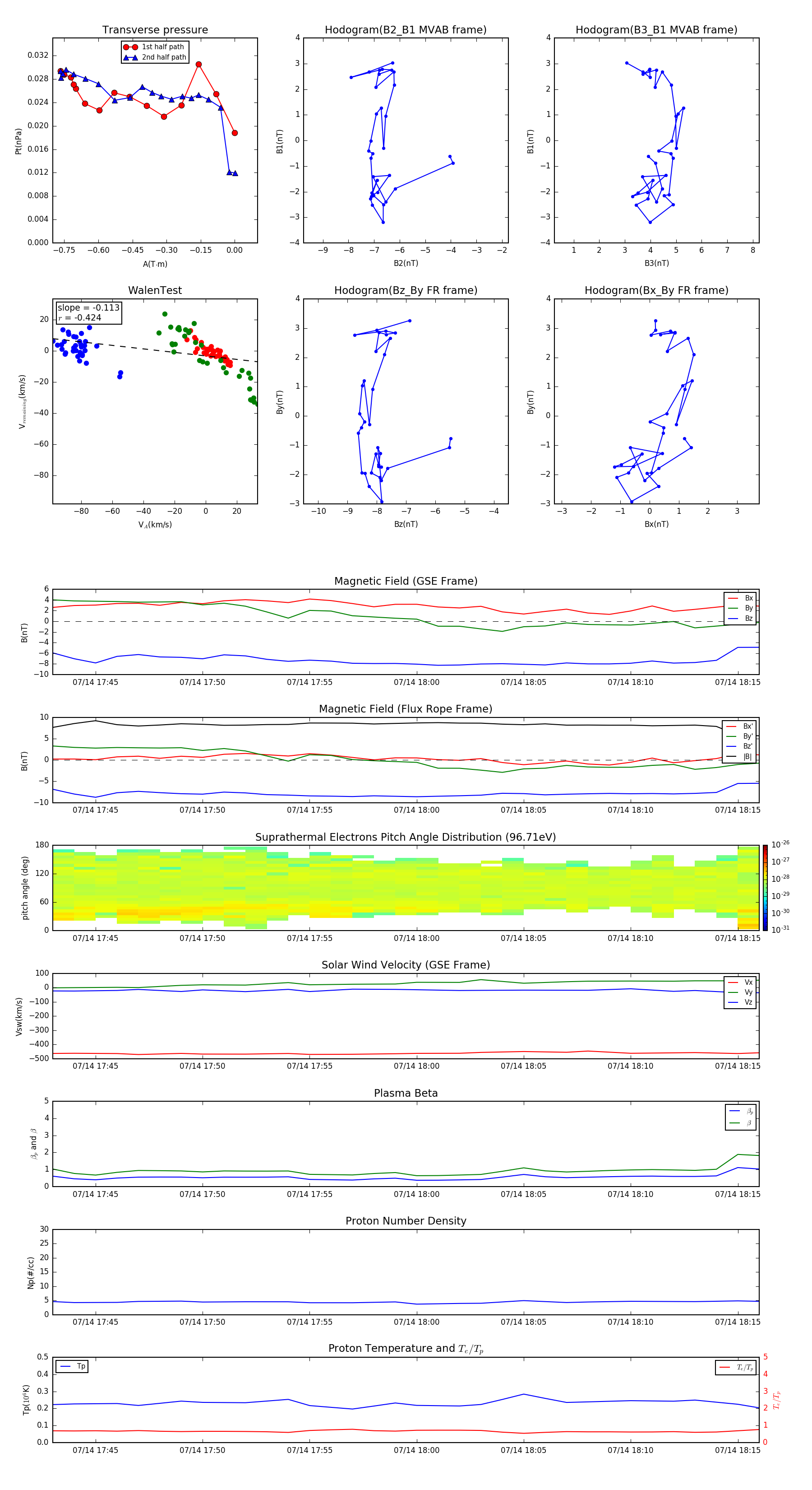
Flux Rope in 2006

Flux Rope Event 2006-07-14 17:43 ~ 2006-07-14 18:16 (34 minutes)


plot