HOME   LIST
‹–   –›

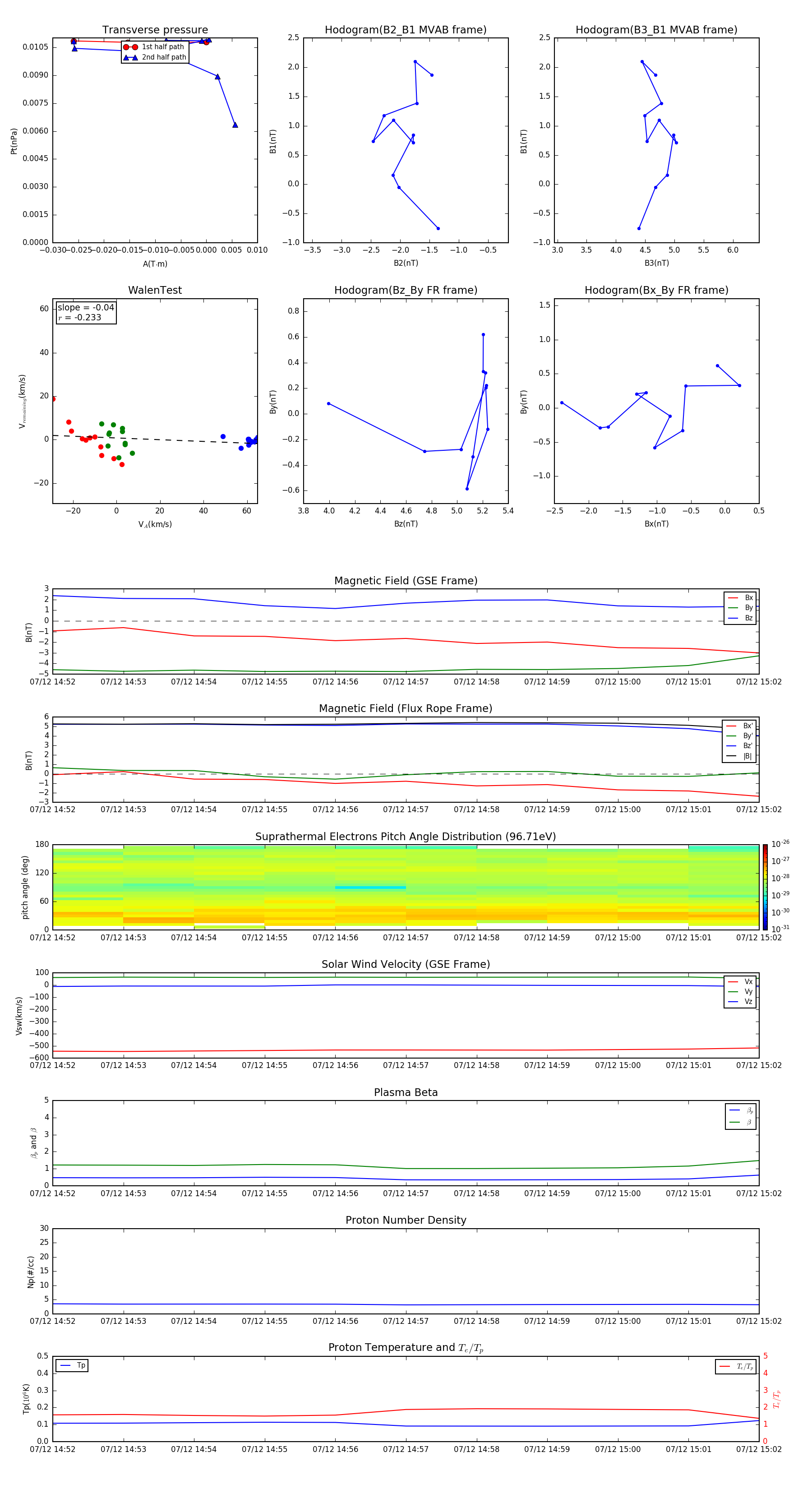
Flux Rope in 2006

Flux Rope Event 2006-07-12 14:52 ~ 2006-07-12 15:02 (11 minutes)


plot