HOME   LIST
‹–   –›

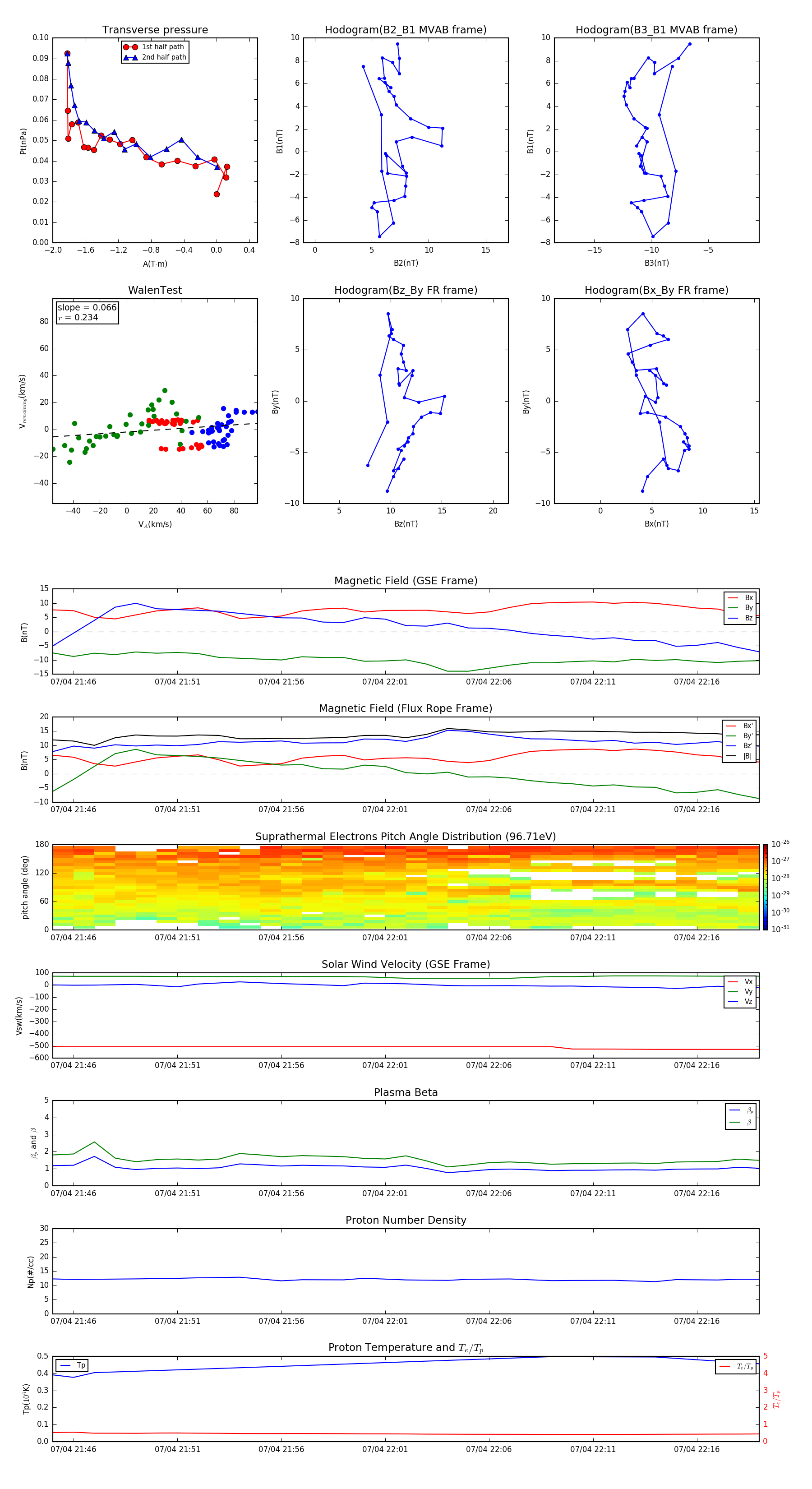
Flux Rope in 2006

Flux Rope Event 2006-07-04 21:45 ~ 2006-07-04 22:19 (35 minutes)


plot