HOME   LIST
‹–   –›

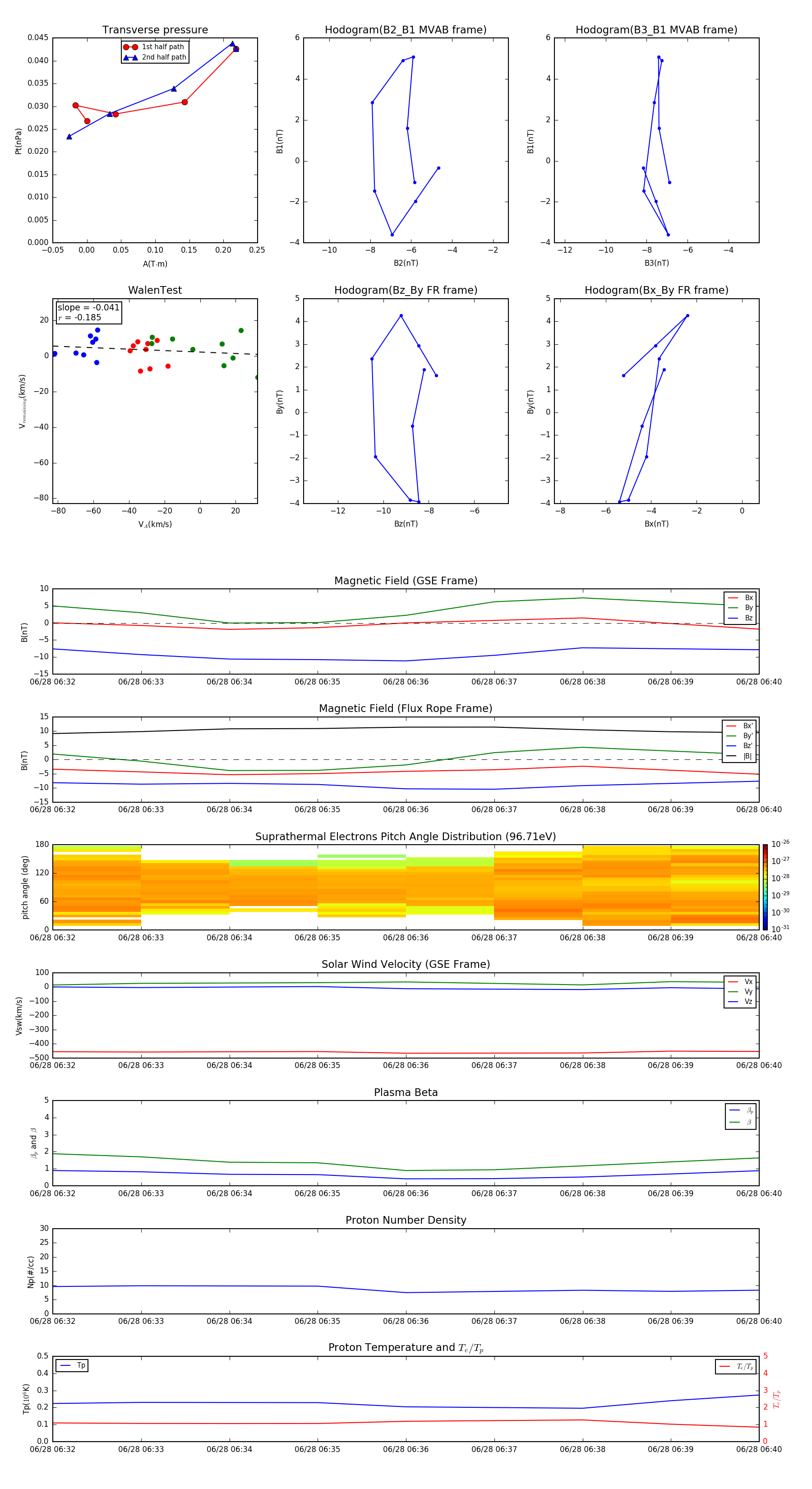
Flux Rope in 2006

Flux Rope Event 2006-06-28 06:32 ~ 2006-06-28 06:40 (9 minutes)


plot