HOME   LIST
‹–   –›

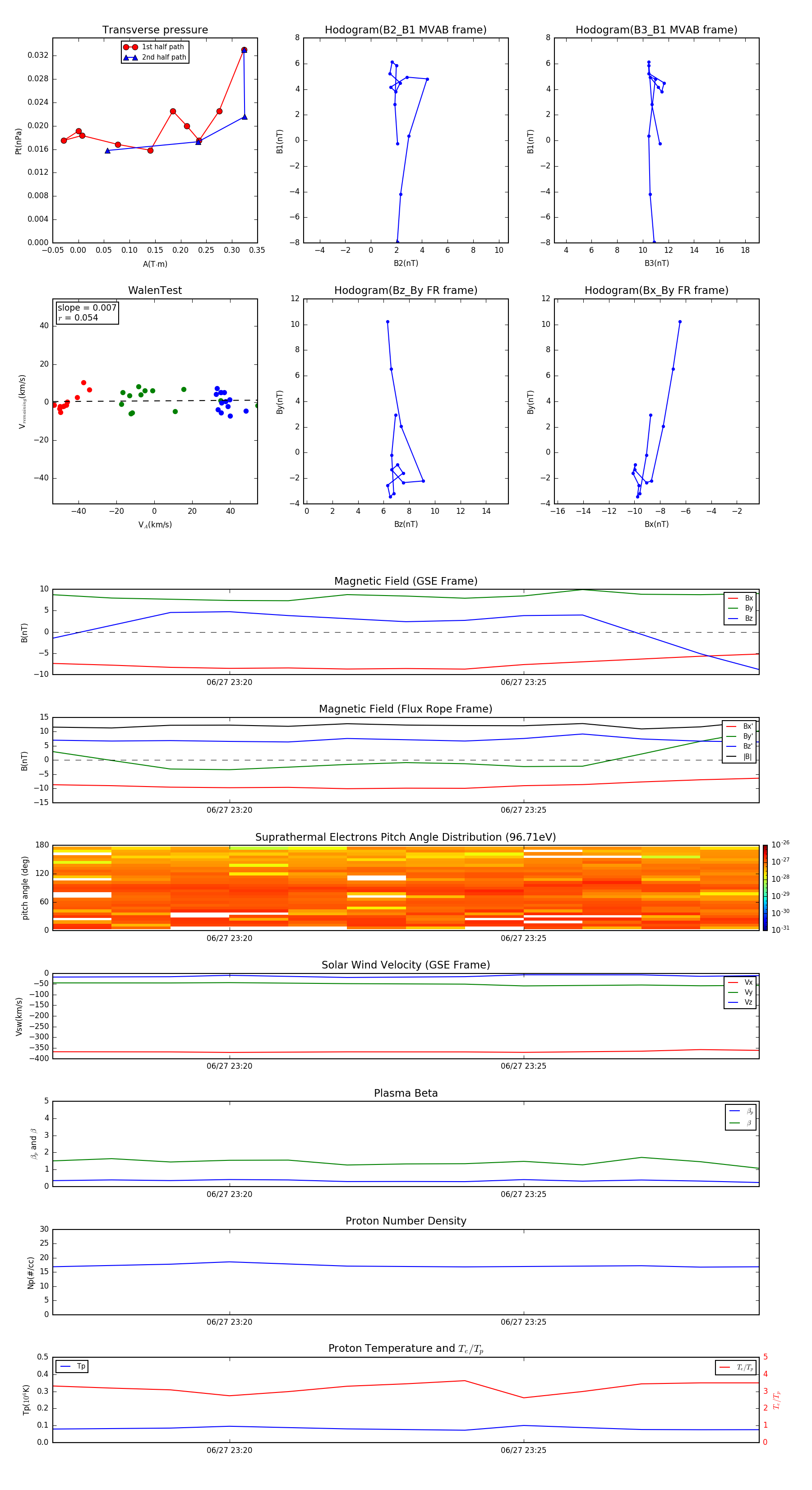
Flux Rope in 2006

Flux Rope Event 2006-06-27 23:17 ~ 2006-06-27 23:29 (13 minutes)


plot