HOME   LIST
‹–   –›

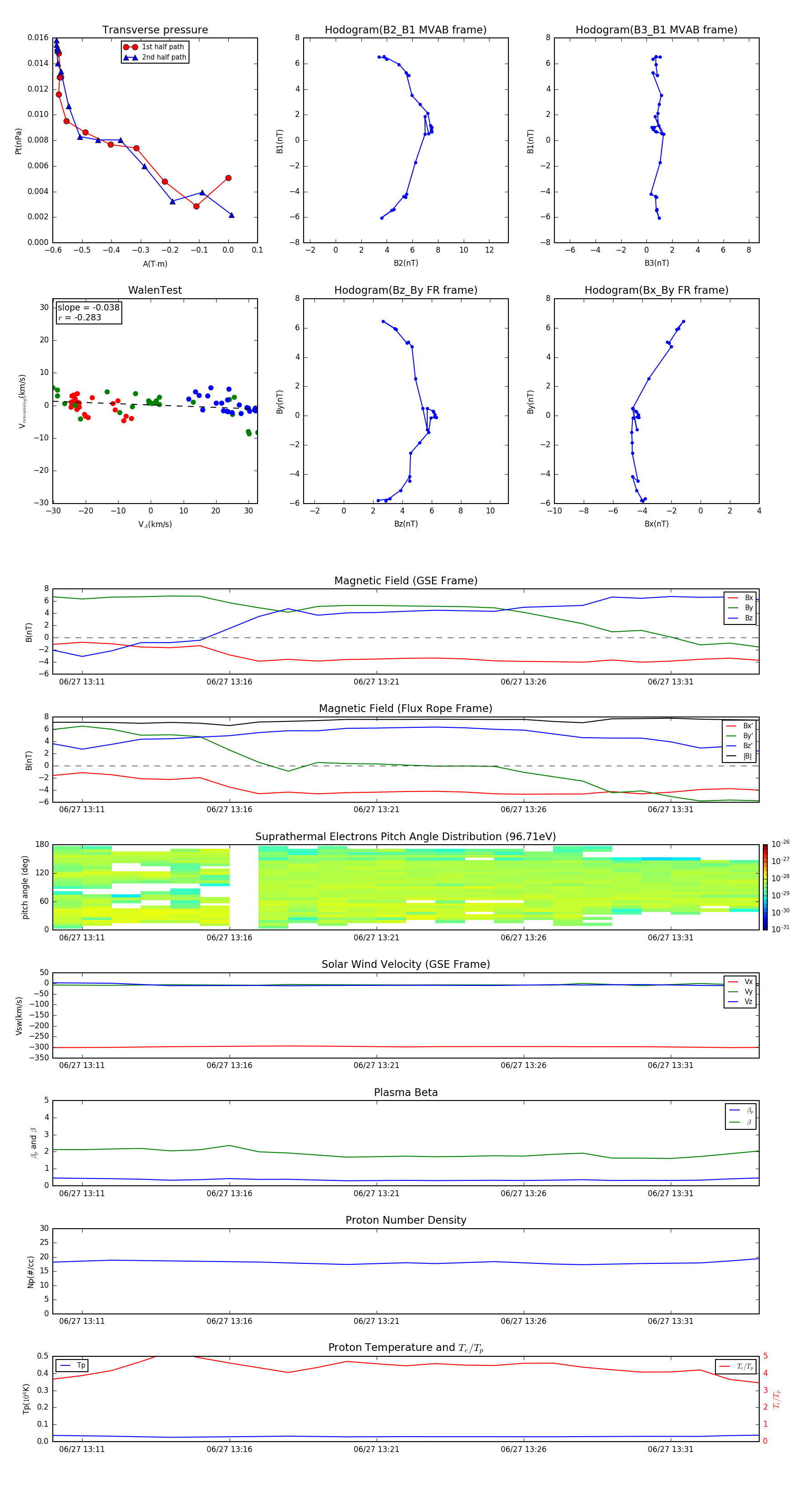
Flux Rope in 2006

Flux Rope Event 2006-06-27 13:10 ~ 2006-06-27 13:34 (25 minutes)


plot