HOME   LIST
‹–   –›

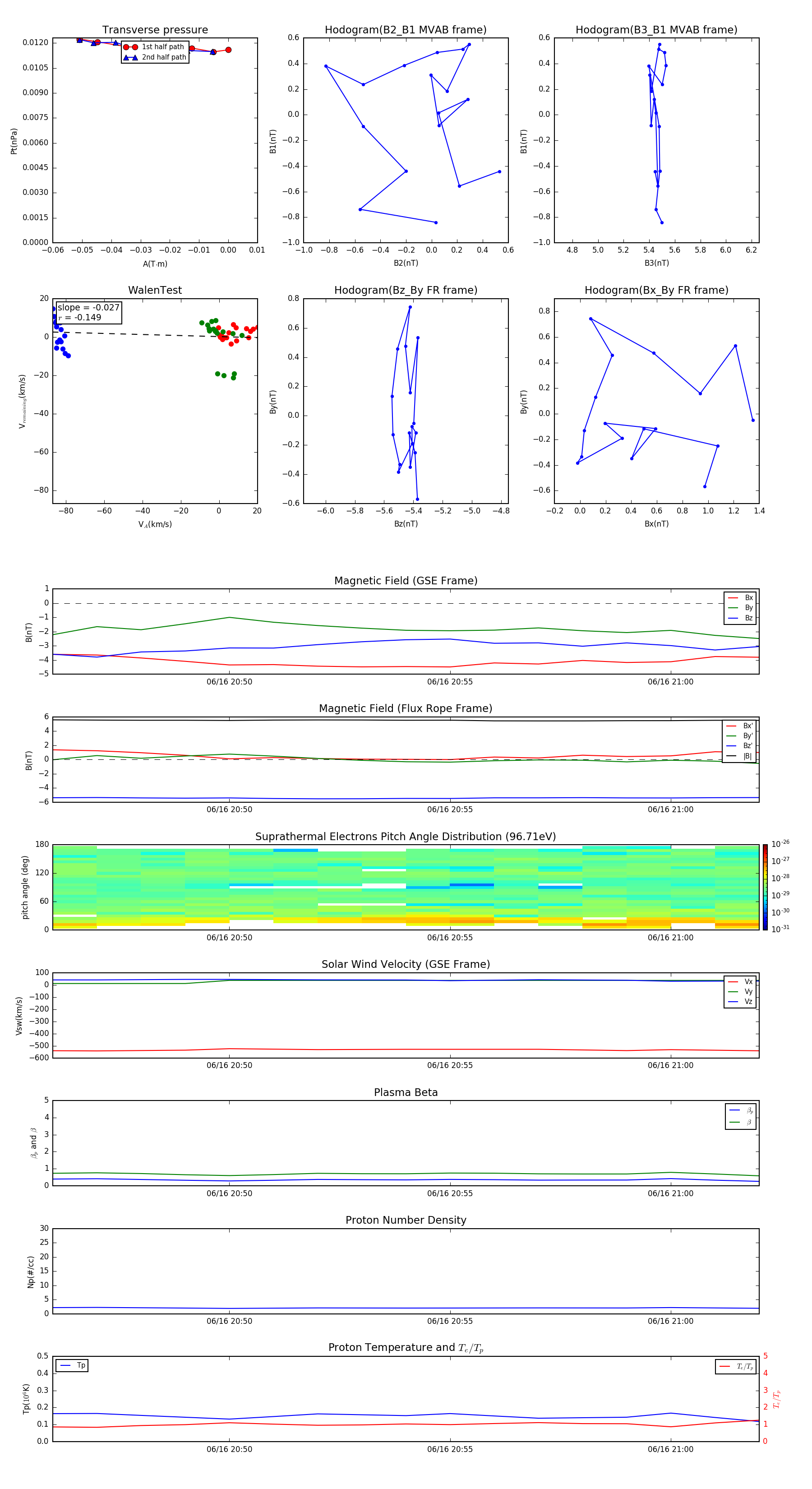
Flux Rope in 2006

Flux Rope Event 2006-06-16 20:46 ~ 2006-06-16 21:02 (17 minutes)


plot