HOME   LIST
‹–   –›

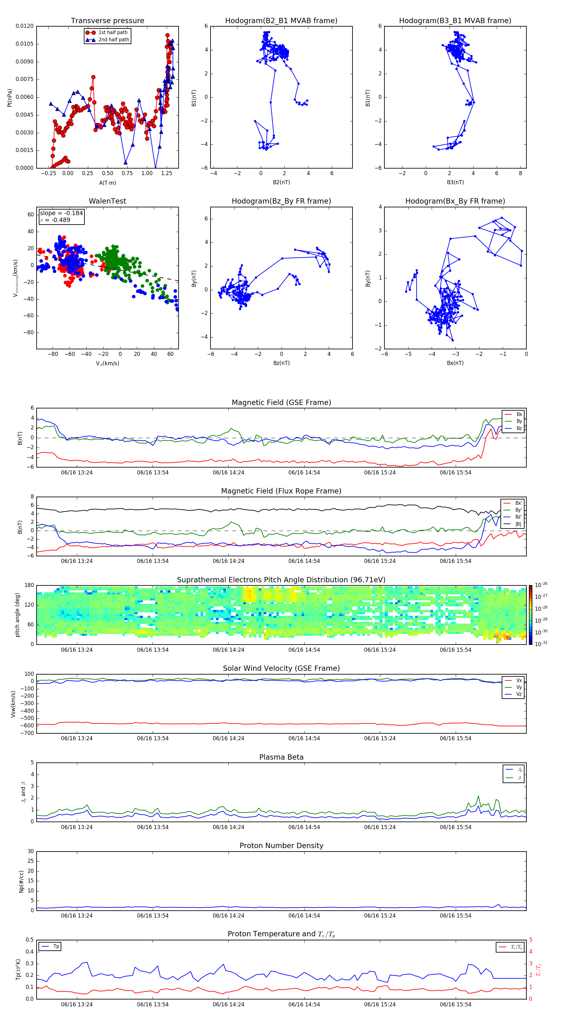
Flux Rope in 2006

Flux Rope Event 2006-06-16 13:08 ~ 2006-06-16 16:22 (195 minutes)


plot