HOME   LIST
‹–   –›

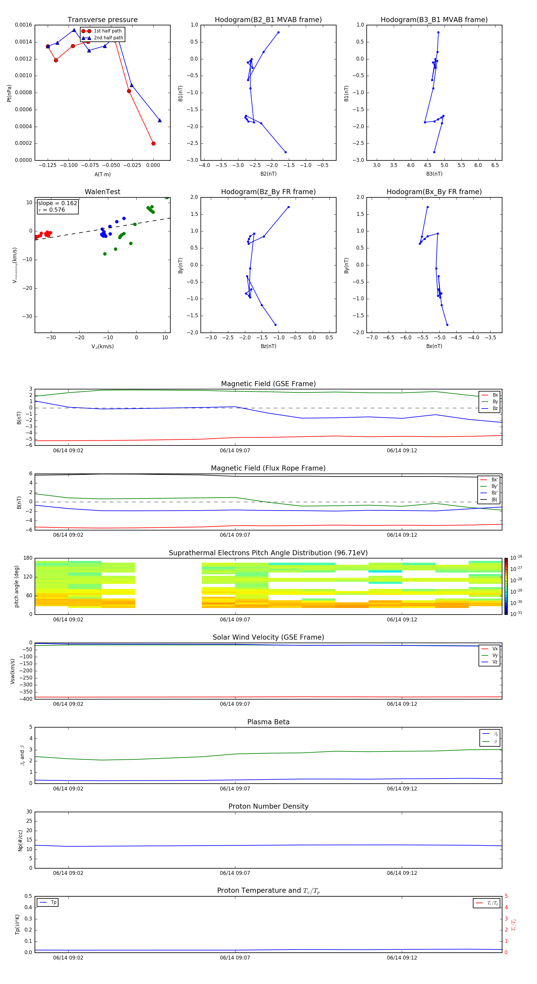
Flux Rope in 2006

Flux Rope Event 2006-06-14 09:01 ~ 2006-06-14 09:15 (15 minutes)


plot