HOME   LIST
‹–   –›

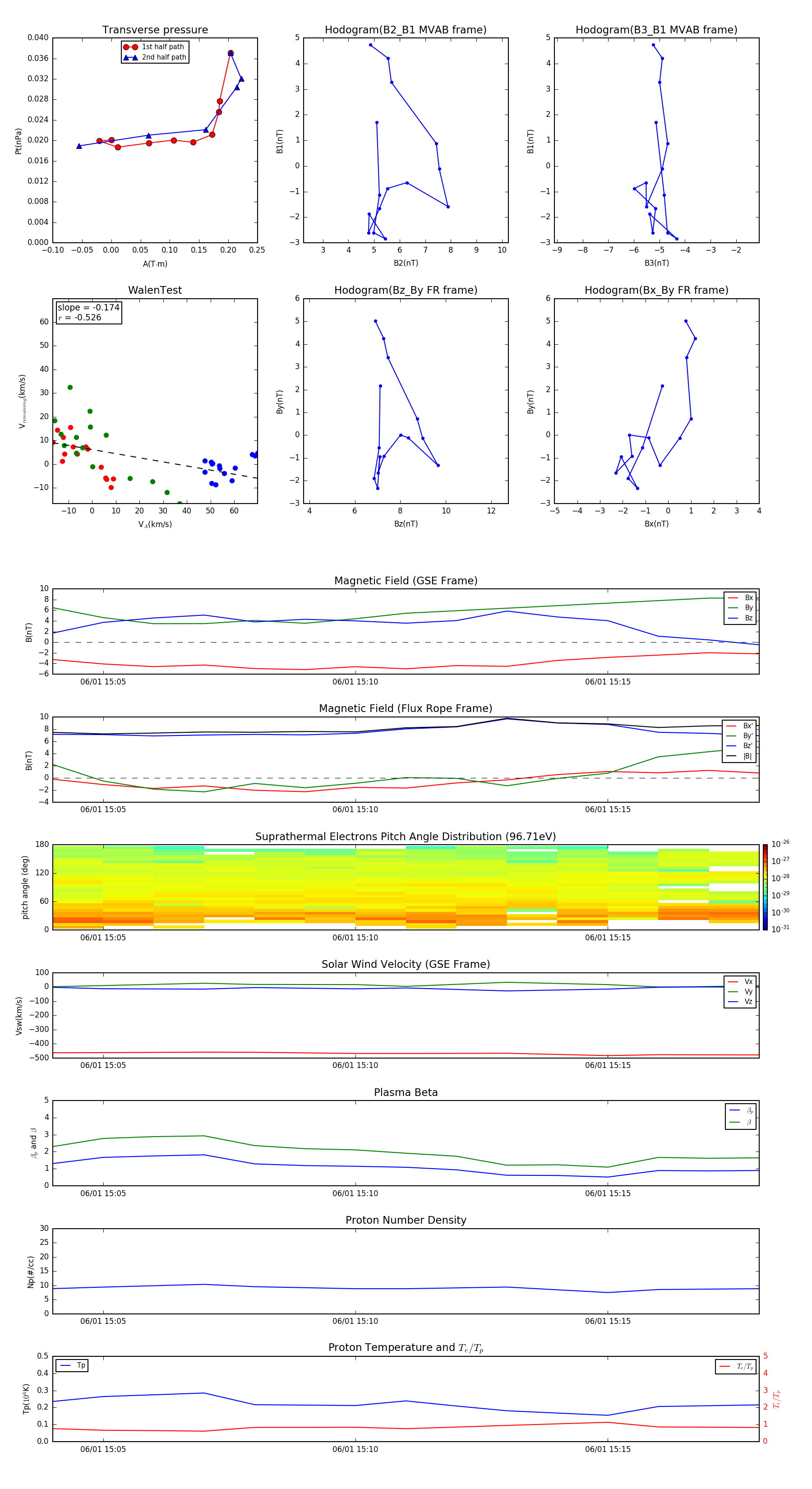
Flux Rope in 2006

Flux Rope Event 2006-06-01 15:04 ~ 2006-06-01 15:18 (15 minutes)


plot