HOME   LIST
‹–   –›

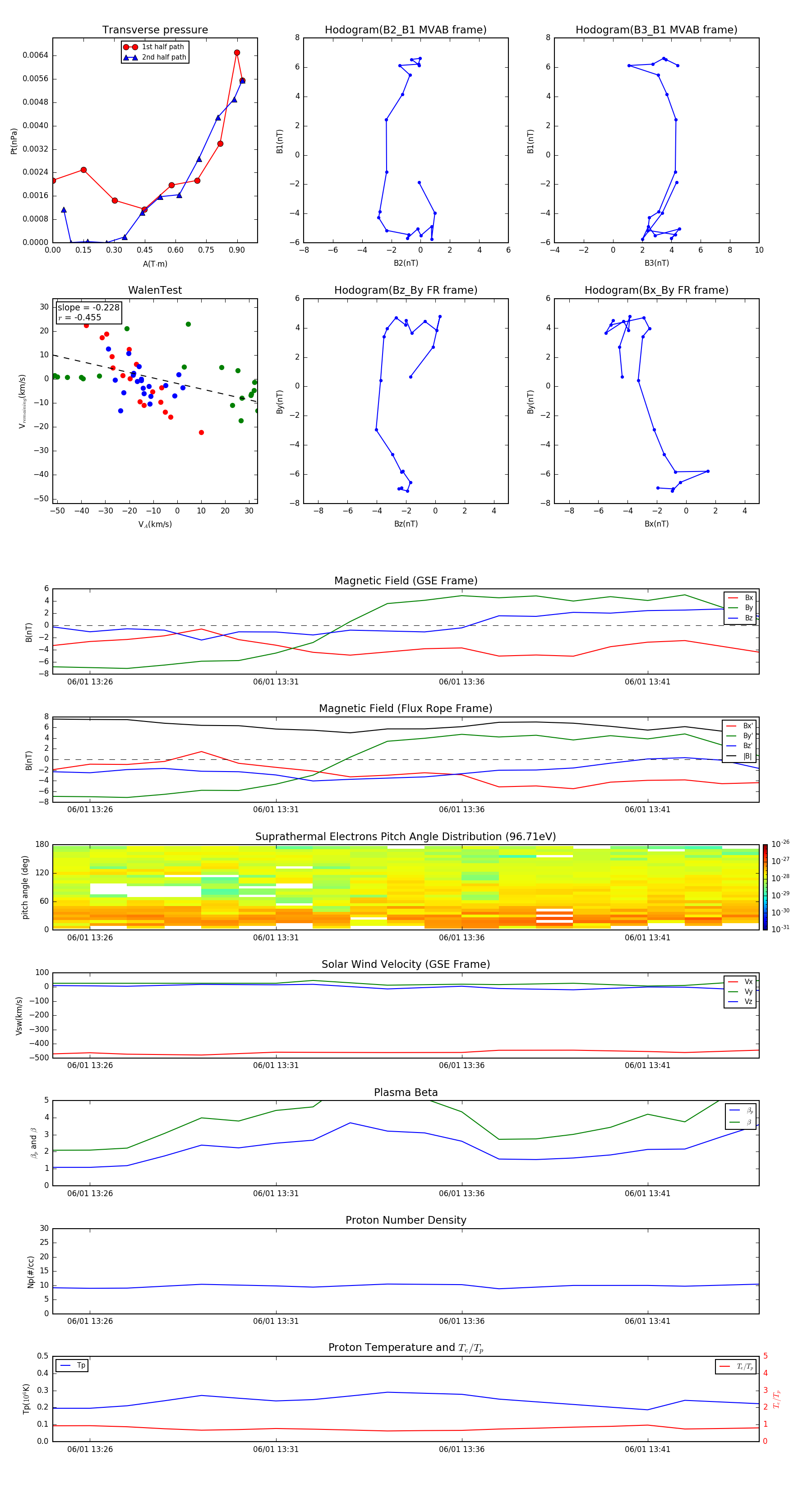
Flux Rope in 2006

Flux Rope Event 2006-06-01 13:25 ~ 2006-06-01 13:44 (20 minutes)


plot