HOME   LIST
‹–   –›

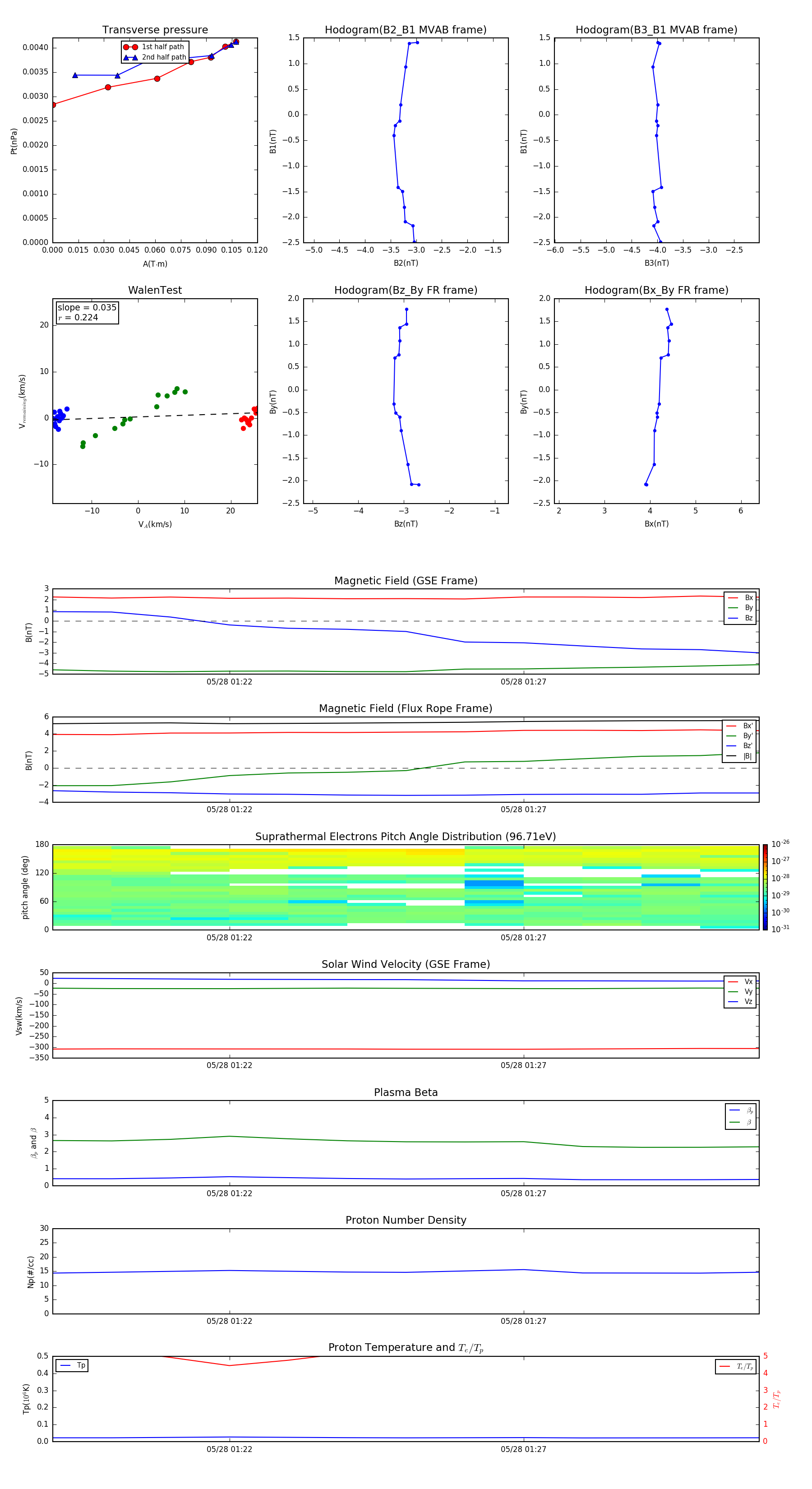
Flux Rope in 2006

Flux Rope Event 2006-05-28 01:19 ~ 2006-05-28 01:31 (13 minutes)


plot