HOME   LIST
‹–   –›

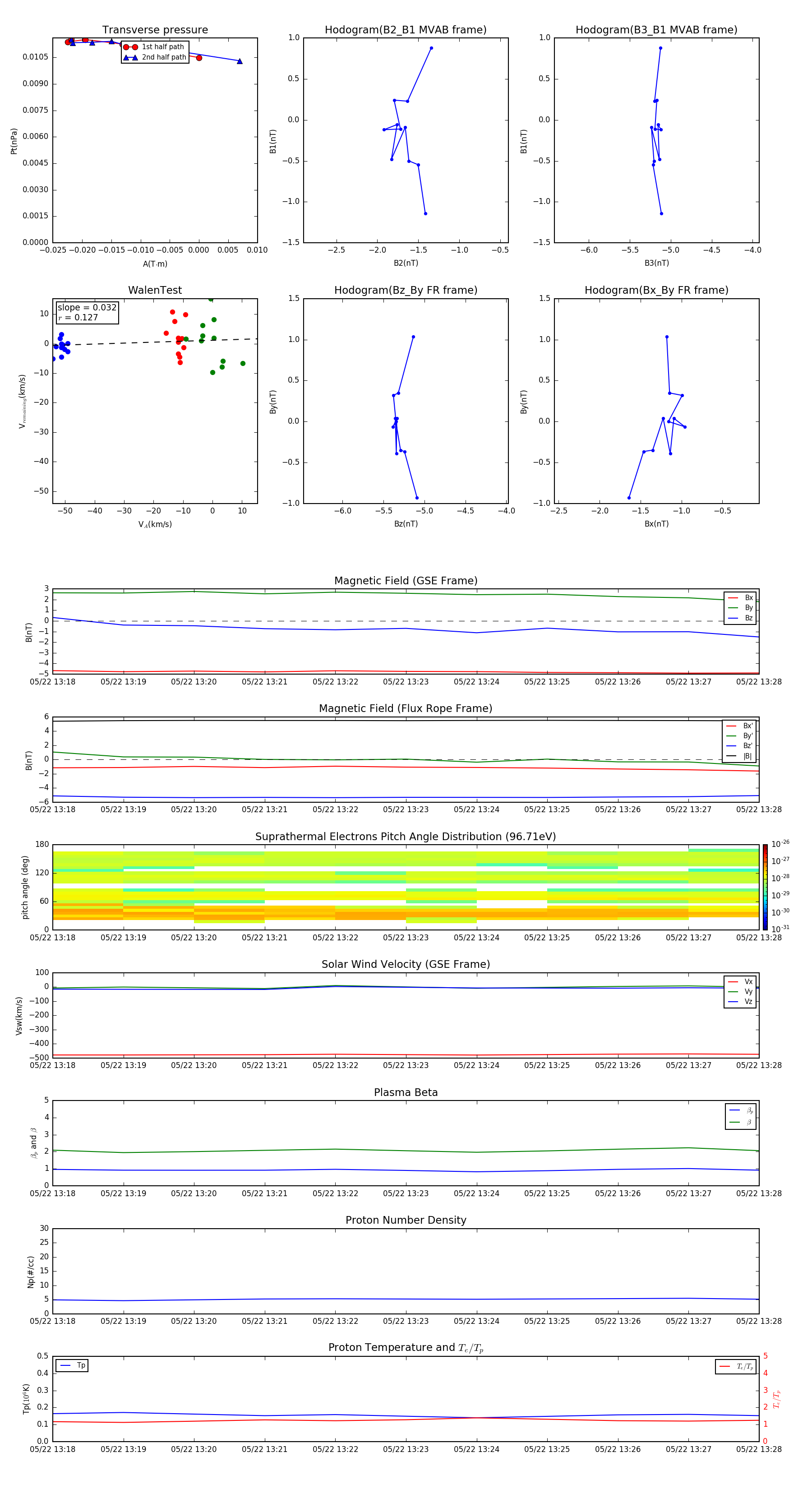
Flux Rope in 2006

Flux Rope Event 2006-05-22 13:18 ~ 2006-05-22 13:28 (11 minutes)


plot