HOME   LIST
‹–   –›

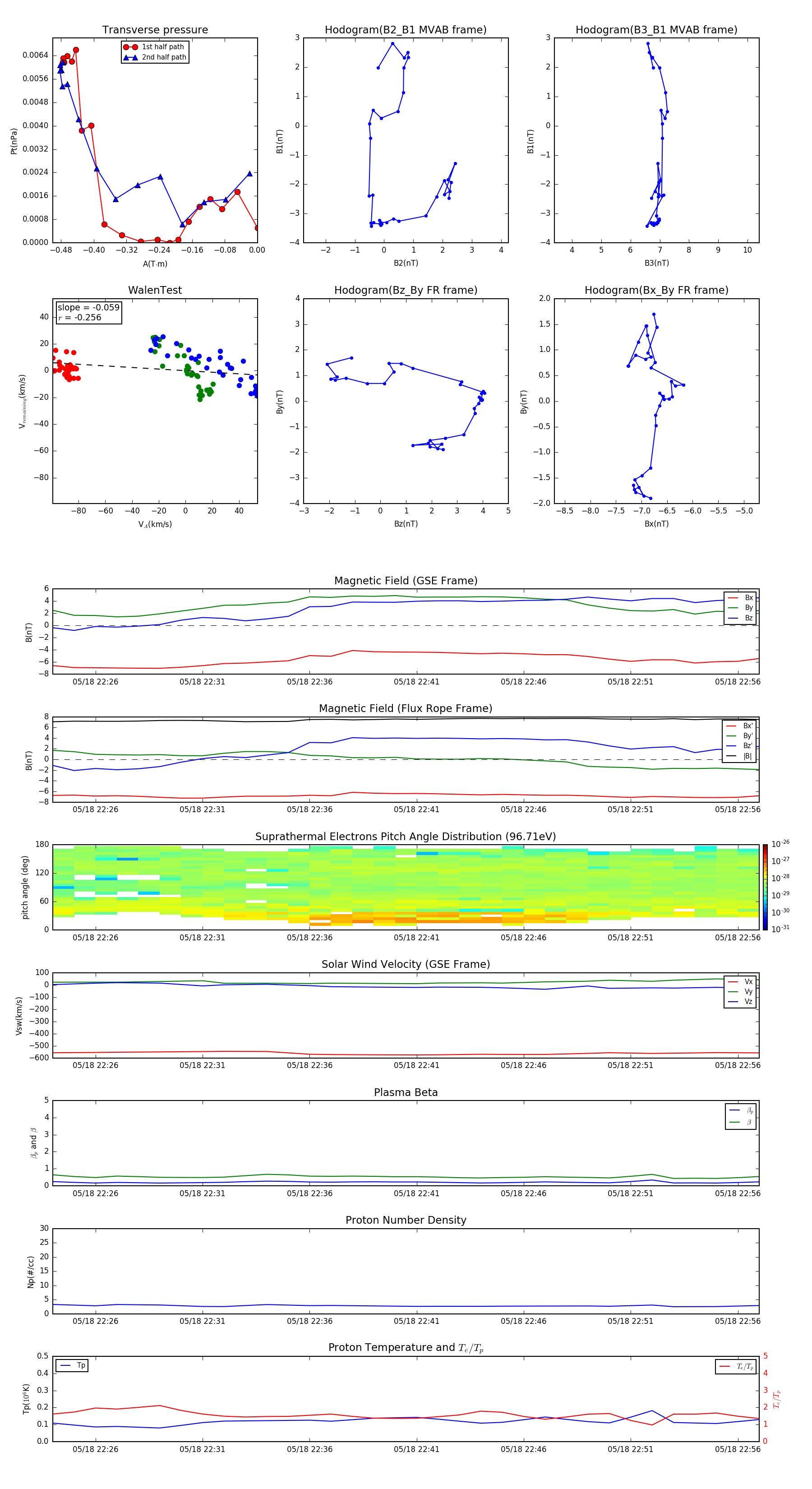
Flux Rope in 2006

Flux Rope Event 2006-05-18 22:24 ~ 2006-05-18 22:57 (34 minutes)


plot