HOME   LIST
‹–   –›

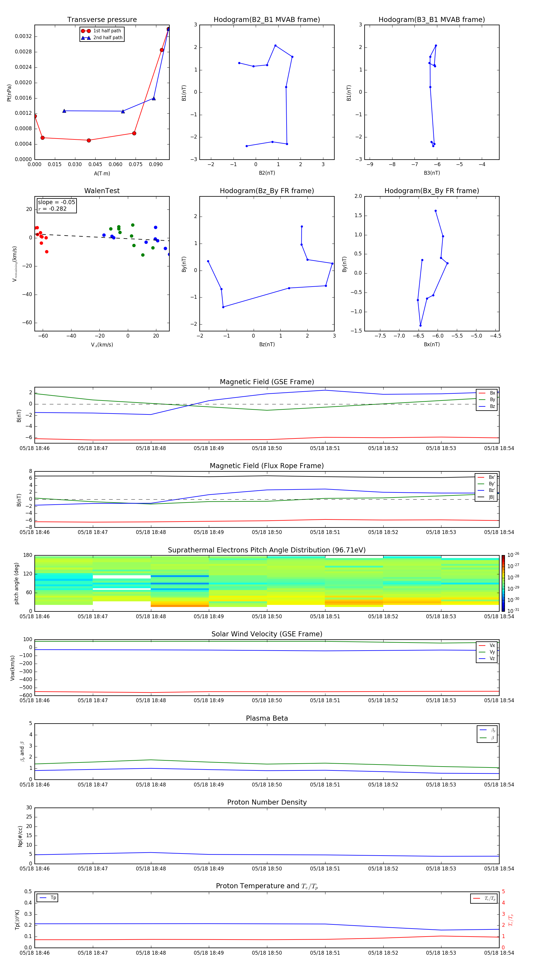
Flux Rope in 2006

Flux Rope Event 2006-05-18 18:46 ~ 2006-05-18 18:54 (9 minutes)


plot