HOME   LIST
‹–   –›

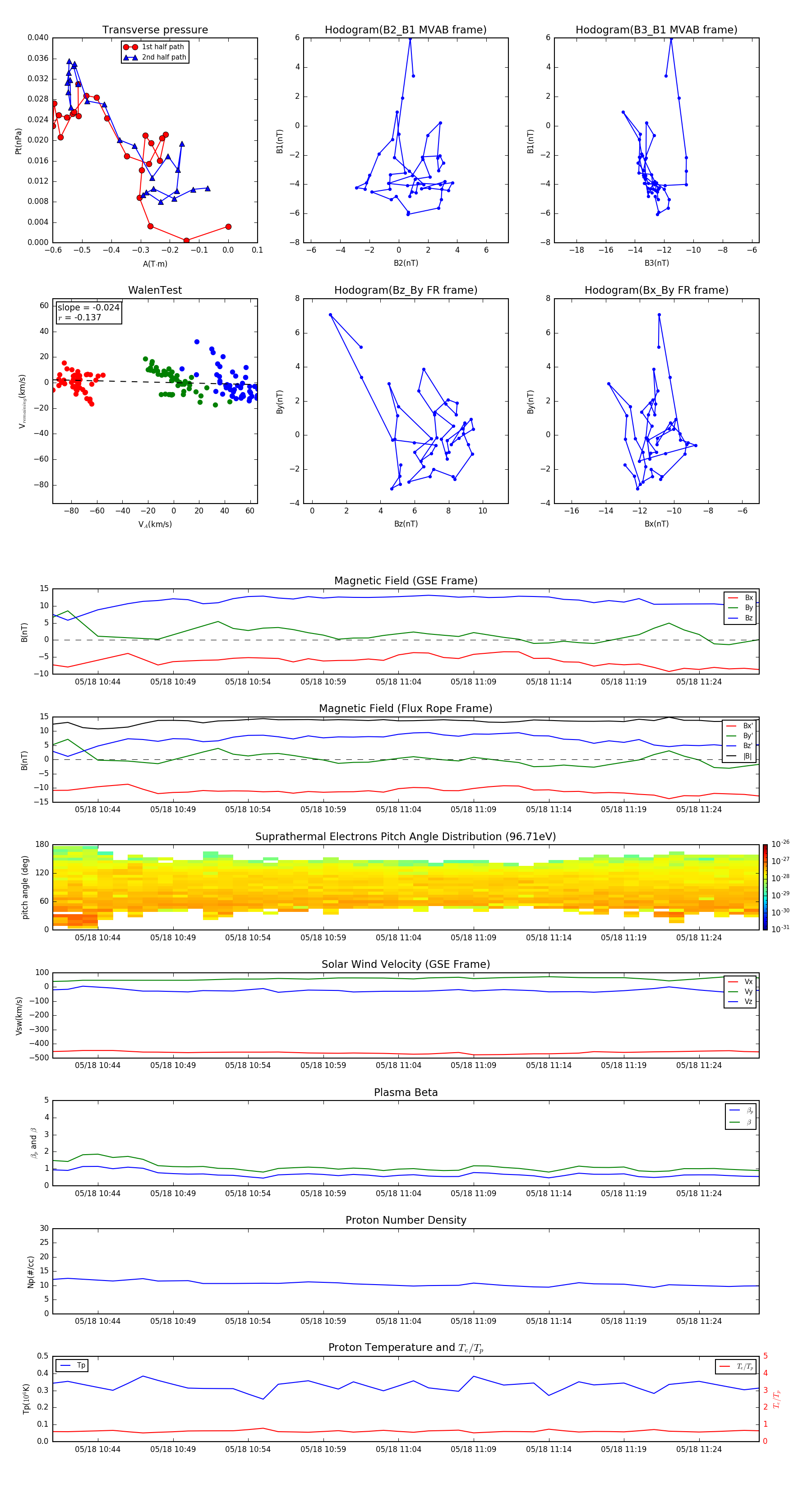
Flux Rope in 2006

Flux Rope Event 2006-05-18 10:41 ~ 2006-05-18 11:28 (48 minutes)


plot