HOME   LIST
‹–   –›

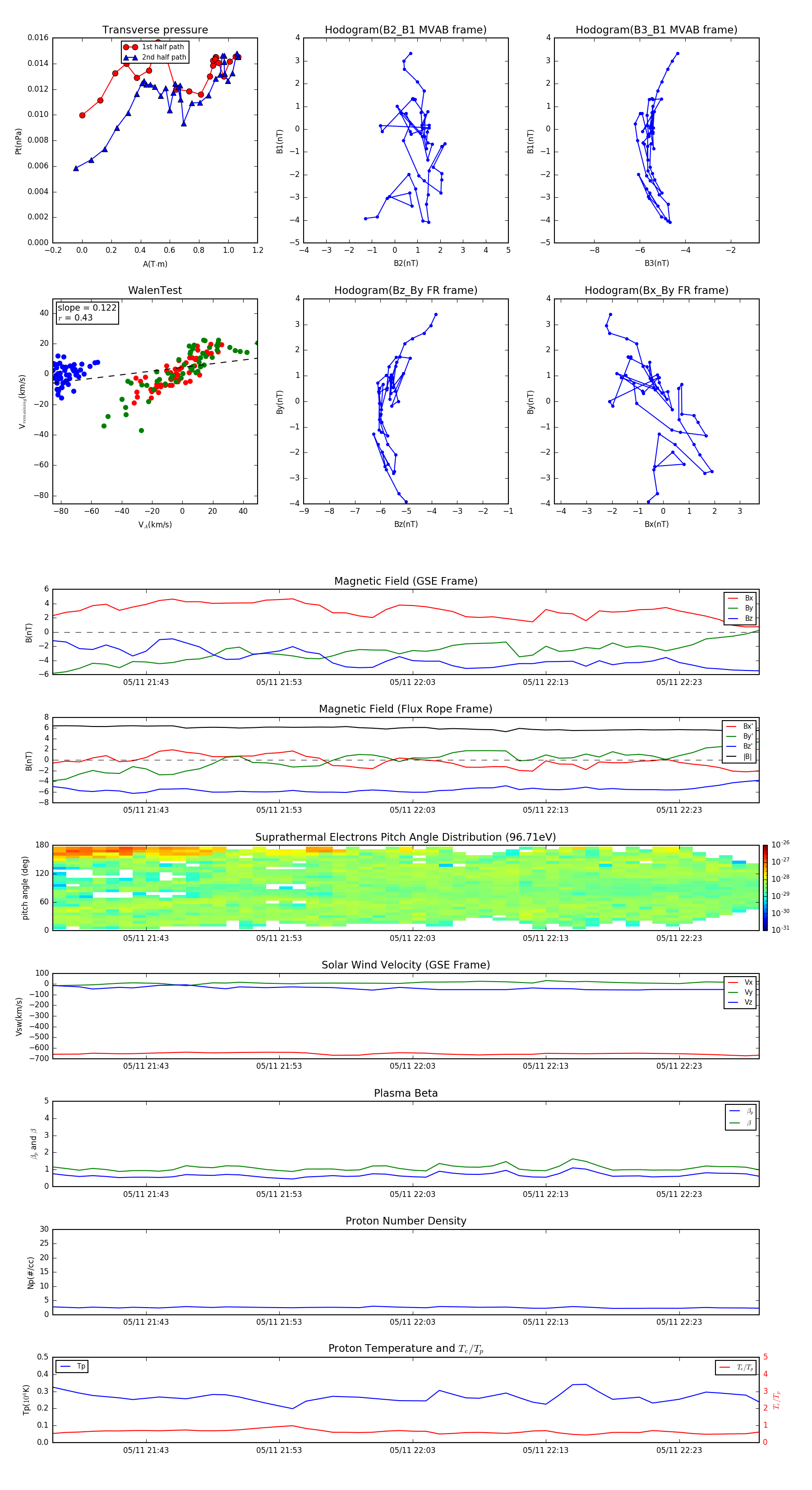
Flux Rope in 2006

Flux Rope Event 2006-05-11 21:36 ~ 2006-05-11 22:29 (54 minutes)


plot