HOME   LIST
‹–   –›

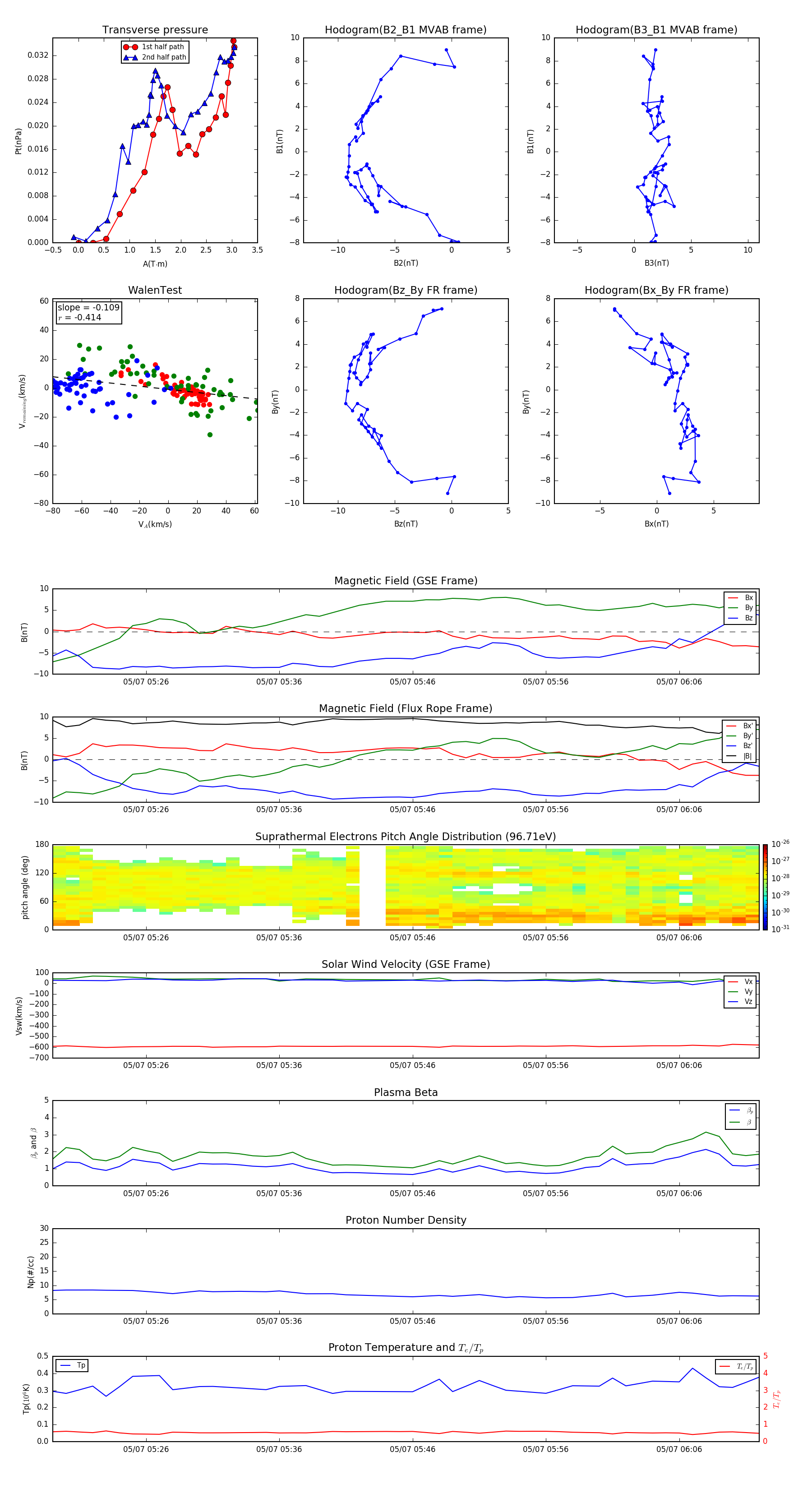
Flux Rope in 2006

Flux Rope Event 2006-05-07 05:19 ~ 2006-05-07 06:12 (54 minutes)


plot