HOME   LIST
‹–   –›

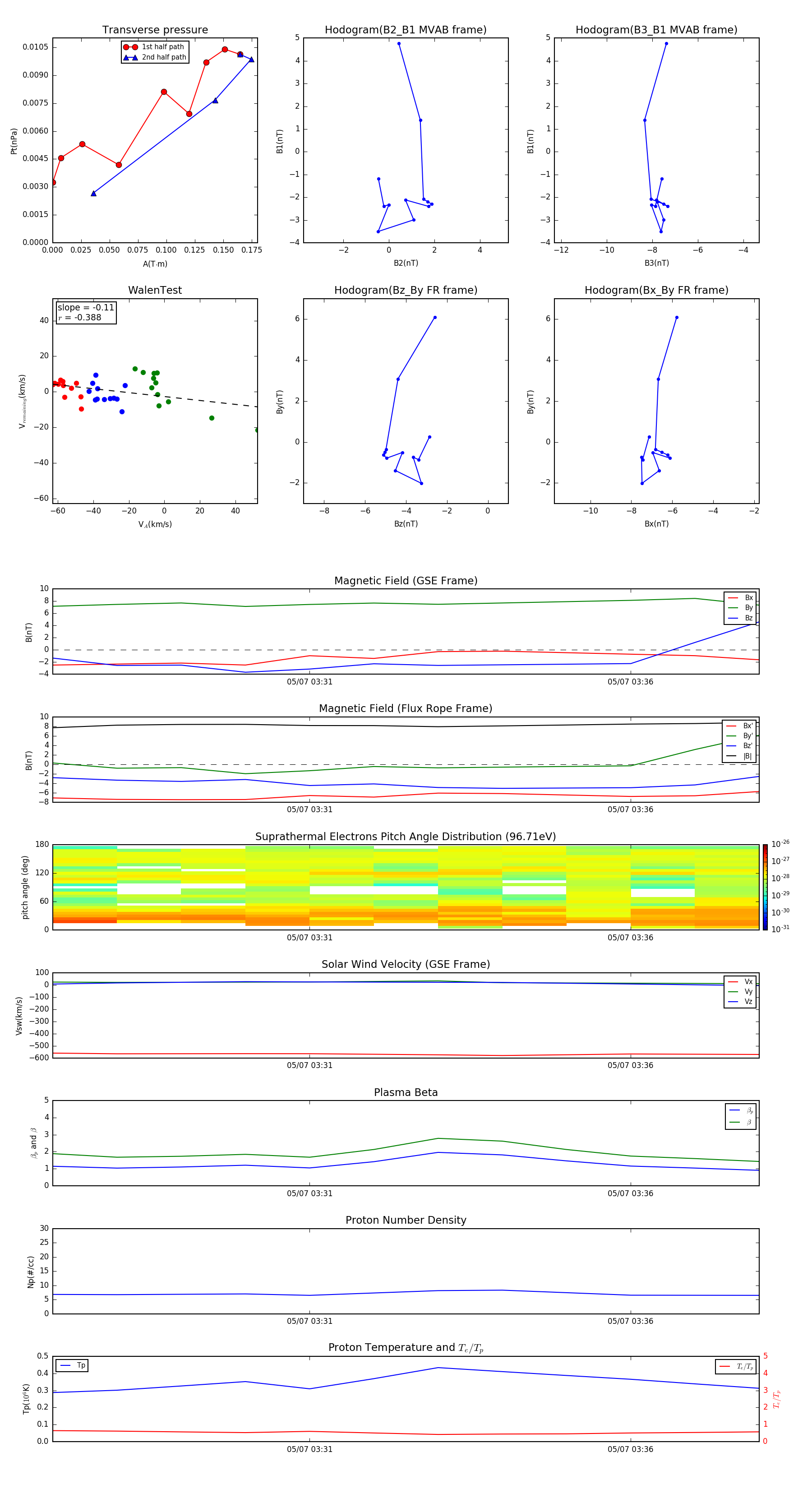
Flux Rope in 2006

Flux Rope Event 2006-05-07 03:27 ~ 2006-05-07 03:38 (12 minutes)


plot