HOME   LIST
‹–   –›

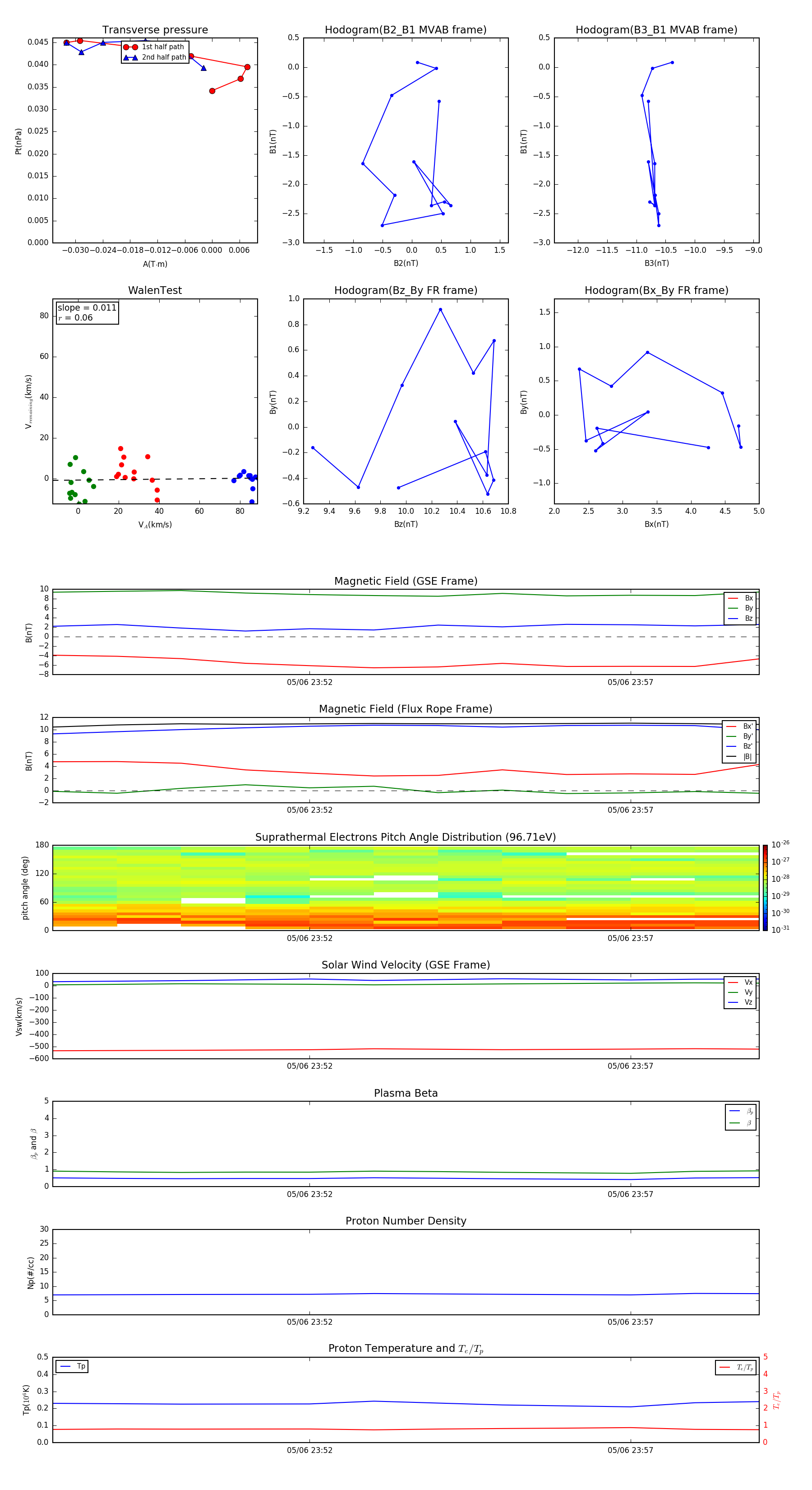
Flux Rope in 2006

Flux Rope Event 2006-05-06 23:48 ~ 2006-05-06 23:59 (12 minutes)


plot