HOME   LIST
‹–   –›

Flux Rope in 2006

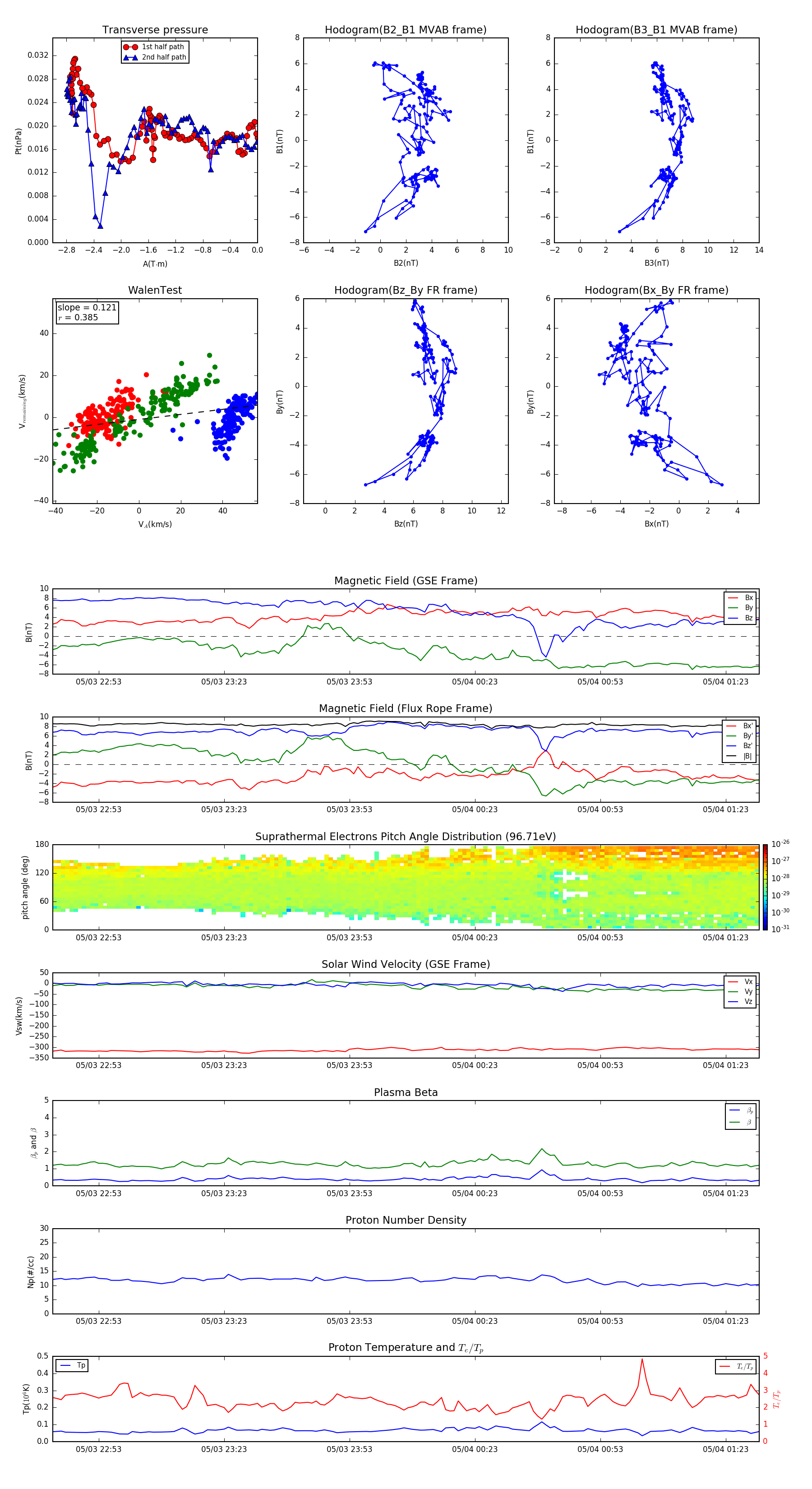
Flux Rope Event 2006-05-03 22:42 ~ 2006-05-04 01:31 (170 minutes)


plot