HOME   LIST
‹–   –›

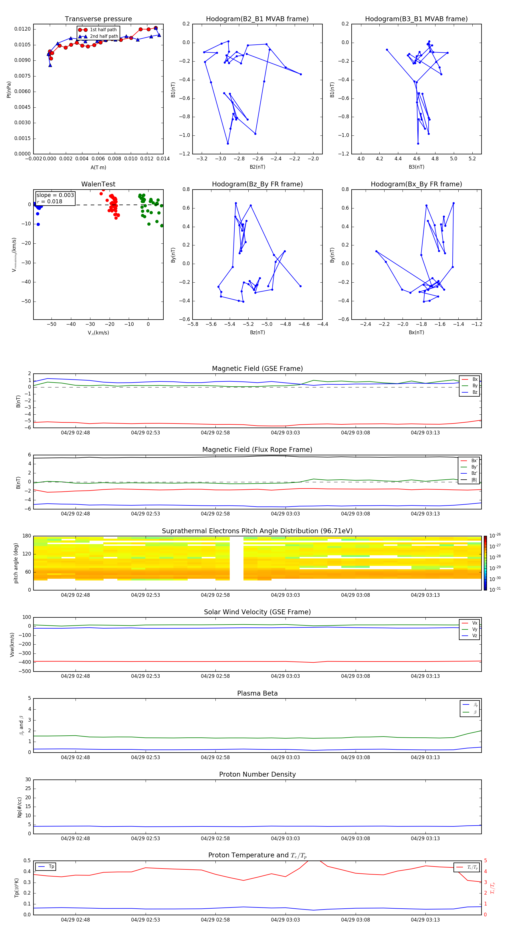
Flux Rope in 2006

Flux Rope Event 2006-04-29 02:45 ~ 2006-04-29 03:17 (33 minutes)


plot