HOME   LIST
‹–   –›

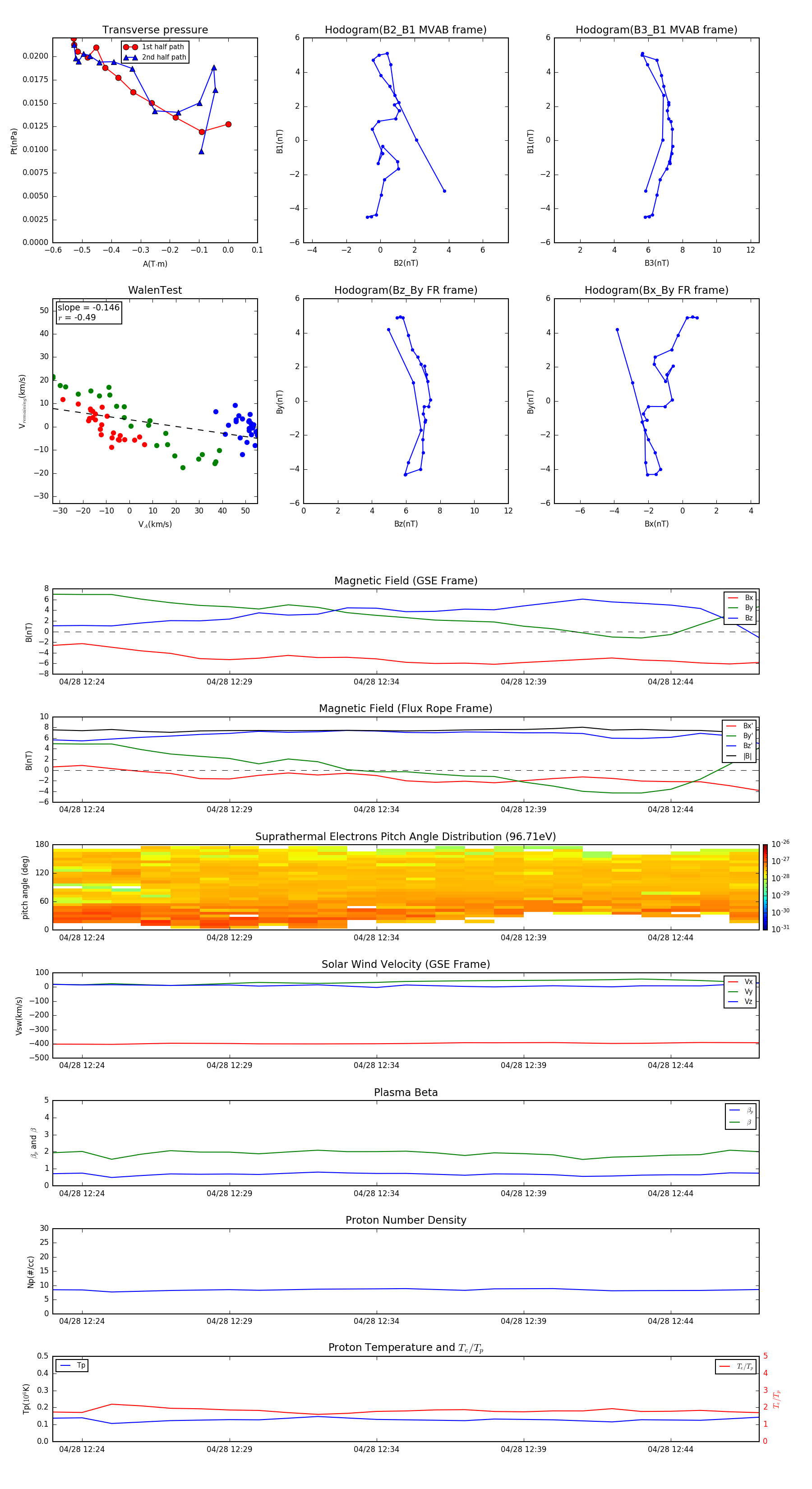
Flux Rope in 2006

Flux Rope Event 2006-04-28 12:23 ~ 2006-04-28 12:47 (25 minutes)


plot