HOME   LIST
‹–   –›

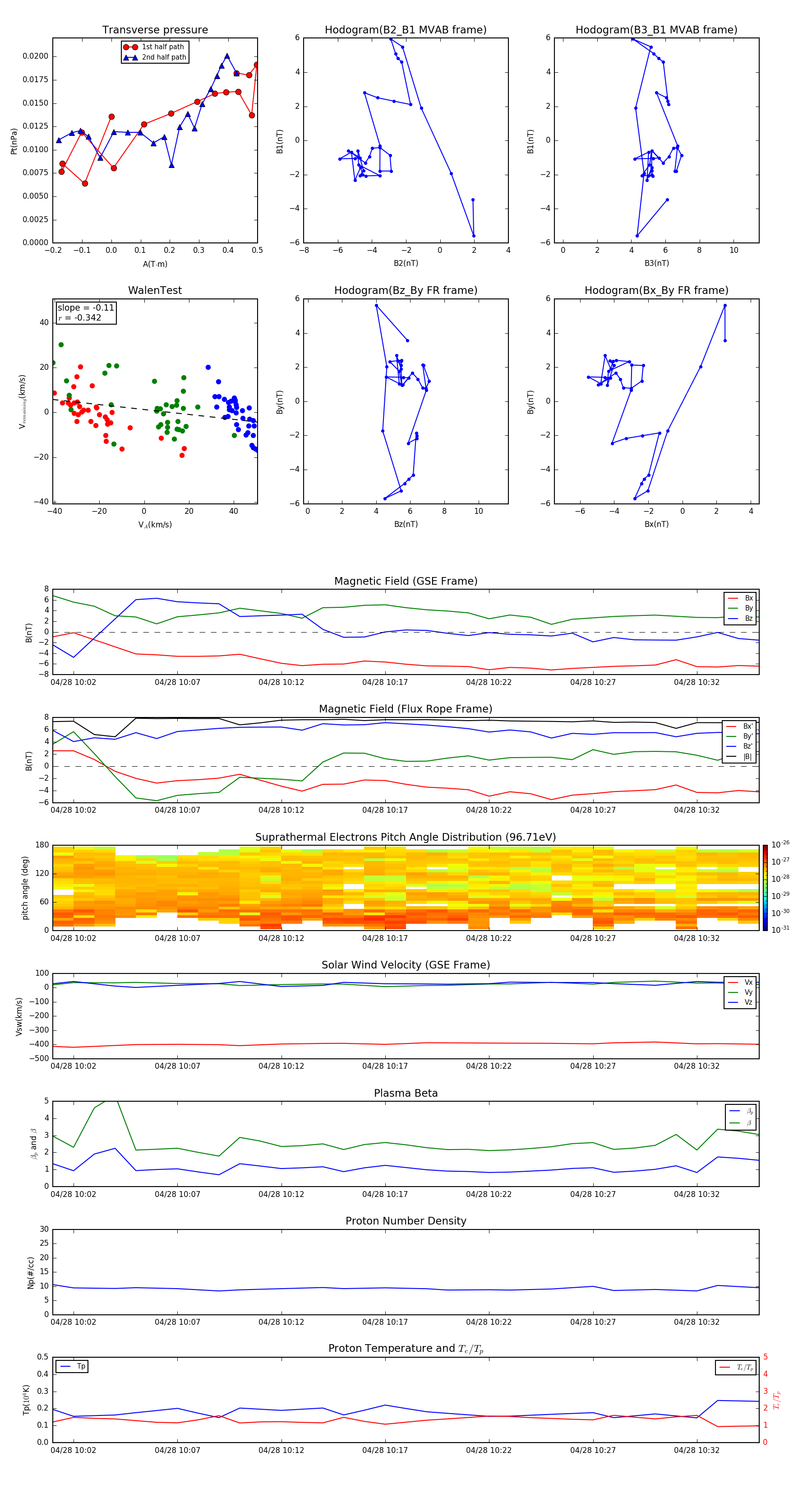
Flux Rope in 2006

Flux Rope Event 2006-04-28 10:01 ~ 2006-04-28 10:35 (35 minutes)


plot