HOME   LIST
‹–   –›

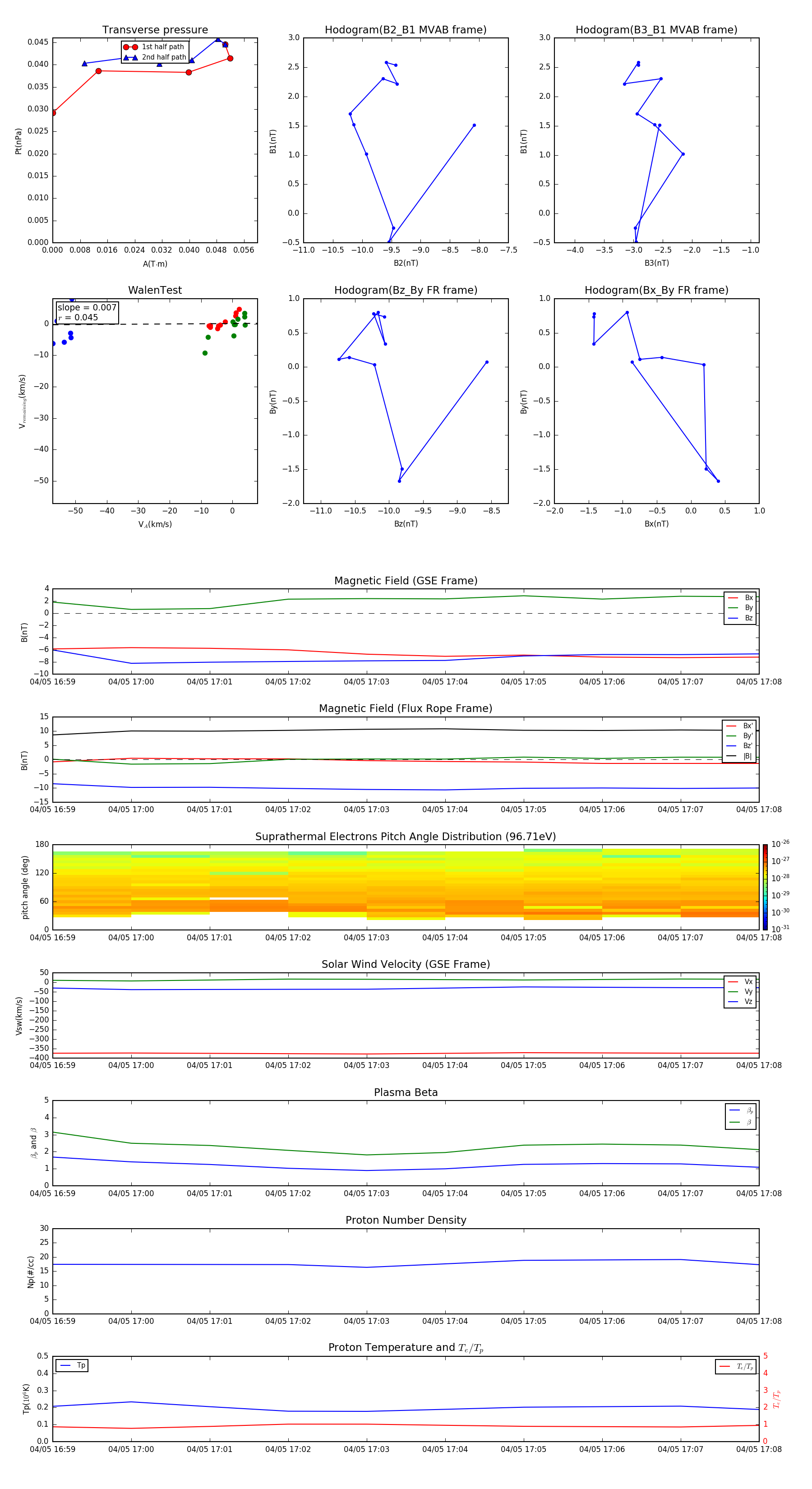
Flux Rope in 2006

Flux Rope Event 2006-04-05 16:59 ~ 2006-04-05 17:08 (10 minutes)


plot