HOME   LIST
‹–   –›

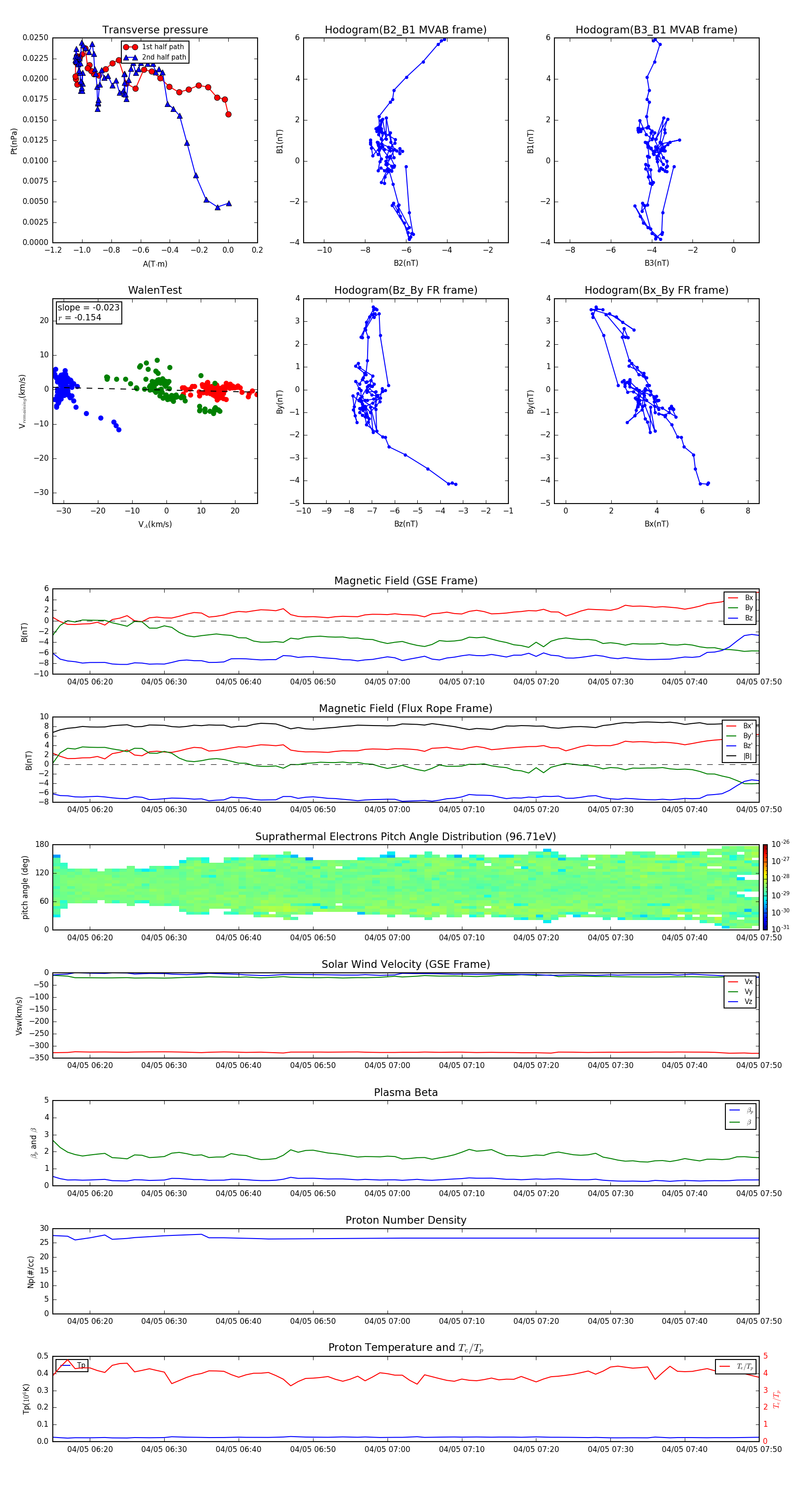
Flux Rope in 2006

Flux Rope Event 2006-04-05 06:15 ~ 2006-04-05 07:50 (96 minutes)


plot