HOME   LIST
‹–   –›

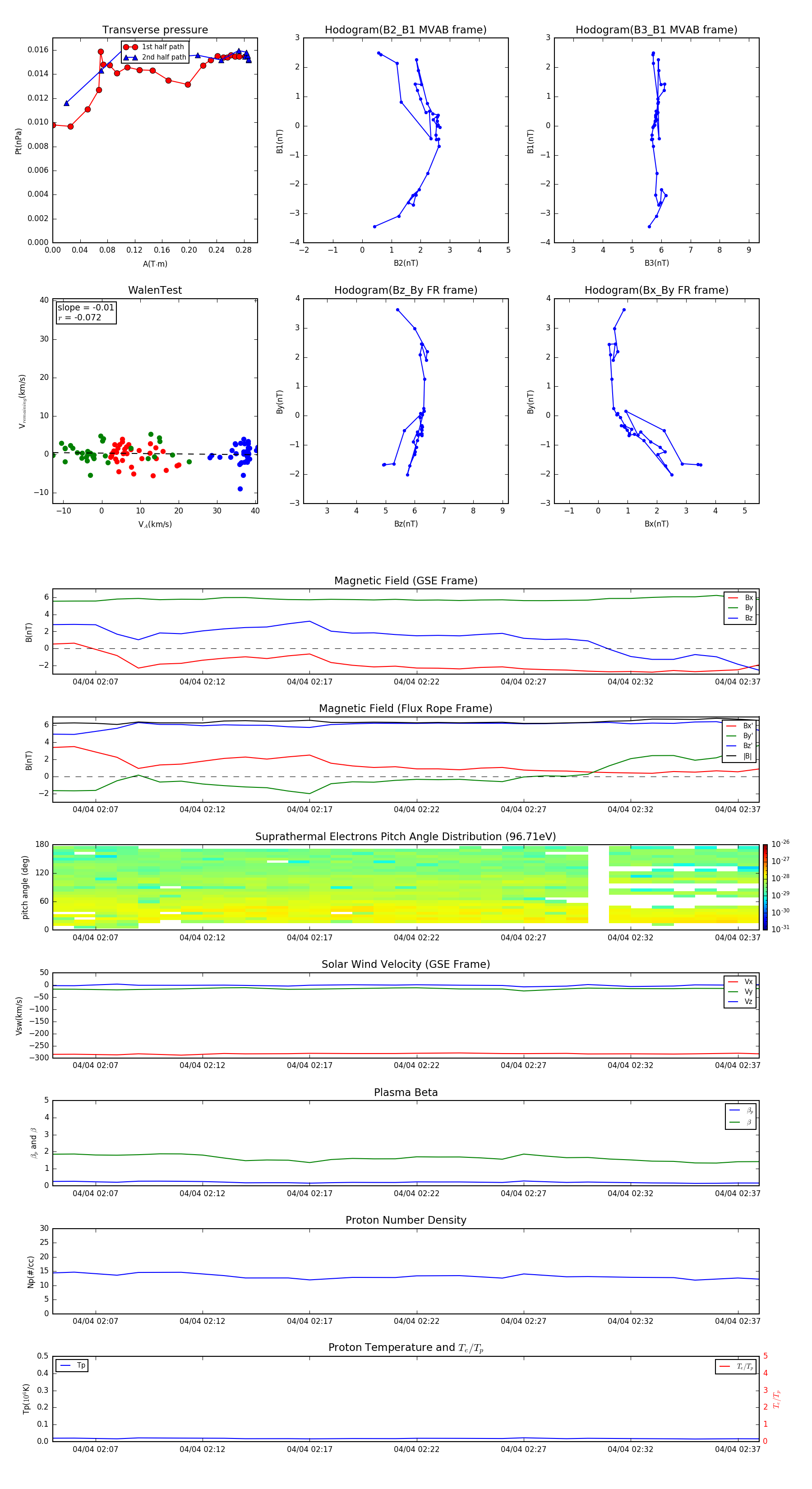
Flux Rope in 2006

Flux Rope Event 2006-04-04 02:05 ~ 2006-04-04 02:38 (34 minutes)


plot