HOME   LIST
‹–   –›

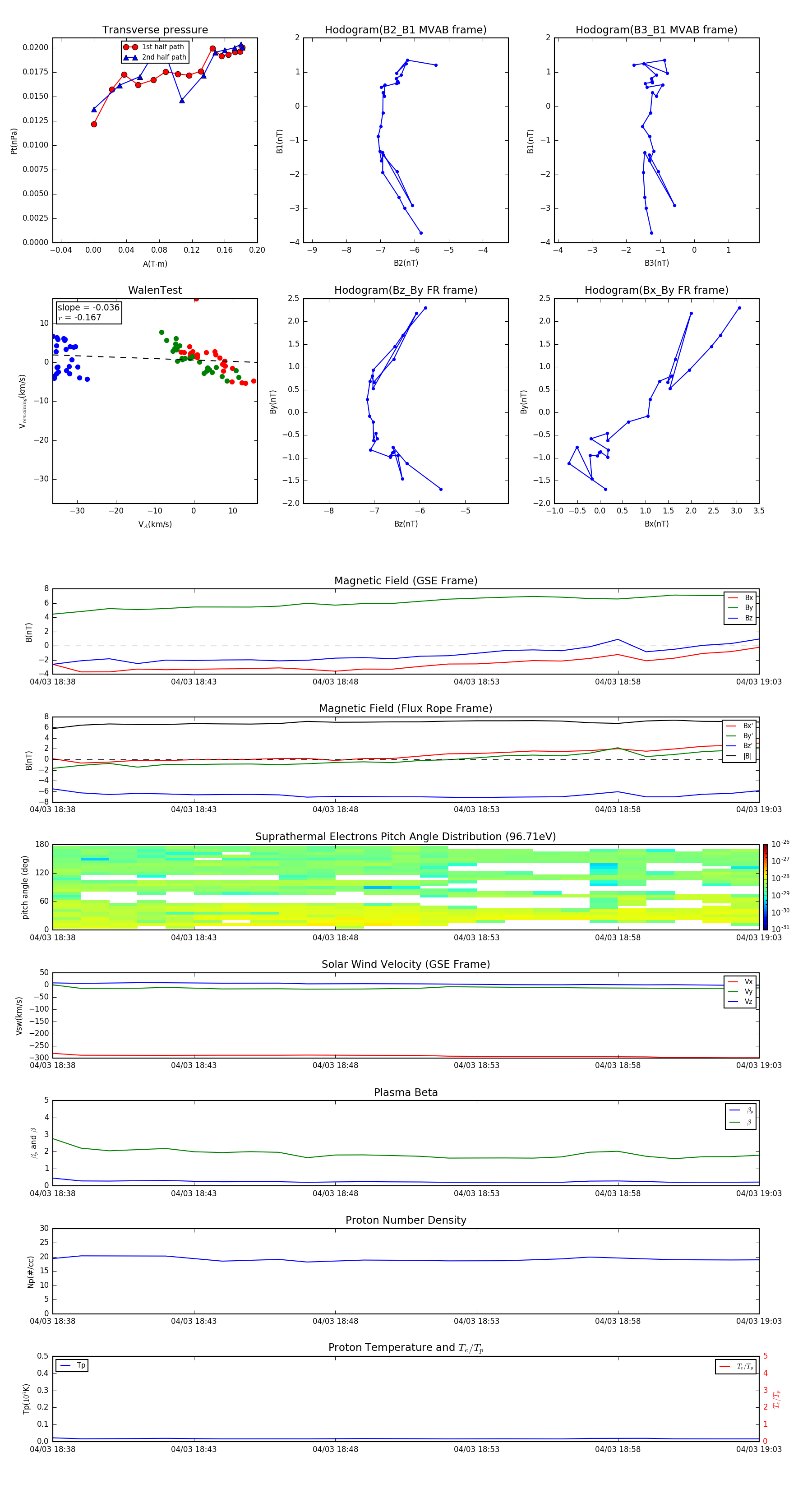
Flux Rope in 2006

Flux Rope Event 2006-04-03 18:38 ~ 2006-04-03 19:03 (26 minutes)


plot