HOME   LIST
‹–   –›

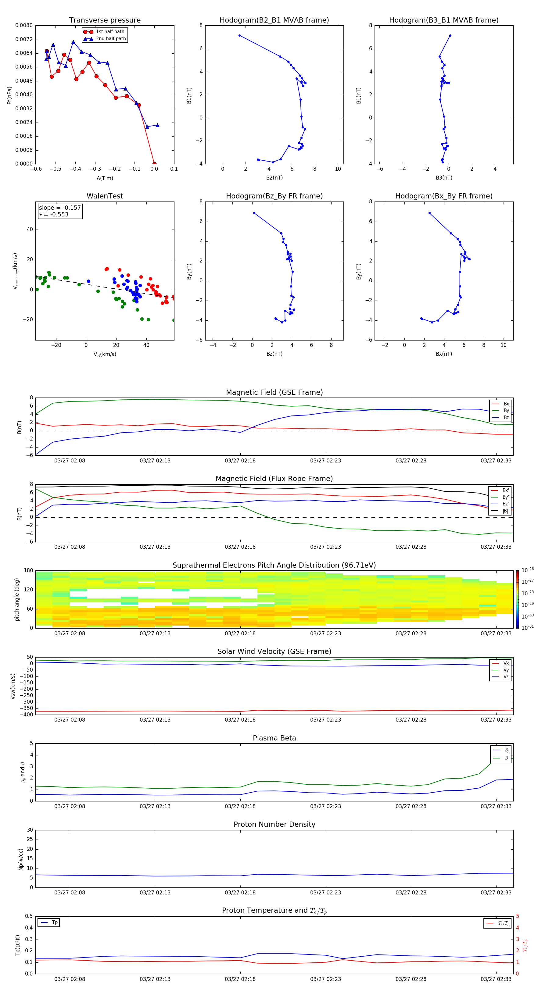
Flux Rope in 2006

Flux Rope Event 2006-03-27 02:06 ~ 2006-03-27 02:34 (29 minutes)


plot