HOME   LIST
‹–   –›

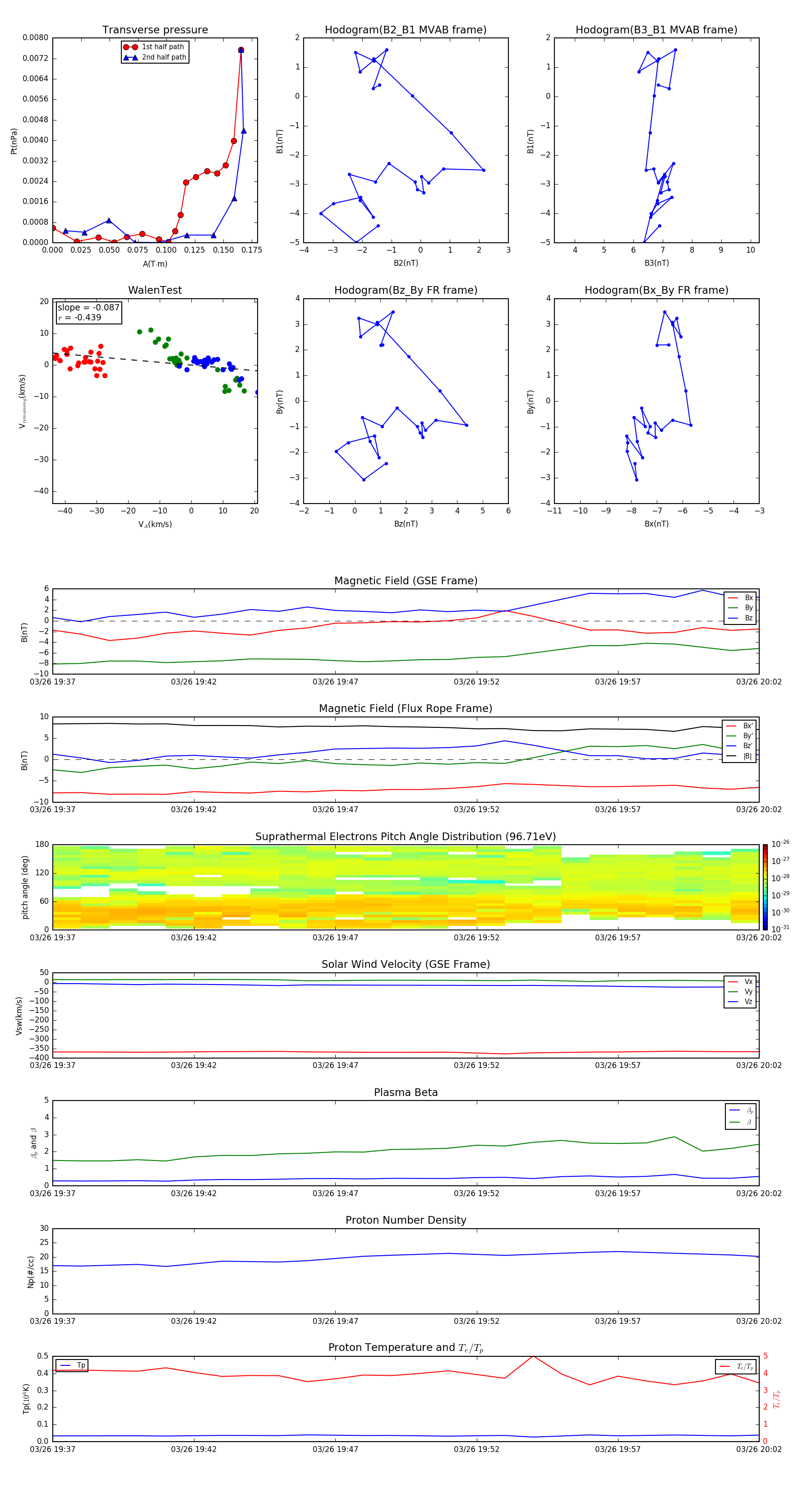
Flux Rope in 2006

Flux Rope Event 2006-03-26 19:37 ~ 2006-03-26 20:02 (26 minutes)


plot