HOME   LIST
‹–   –›

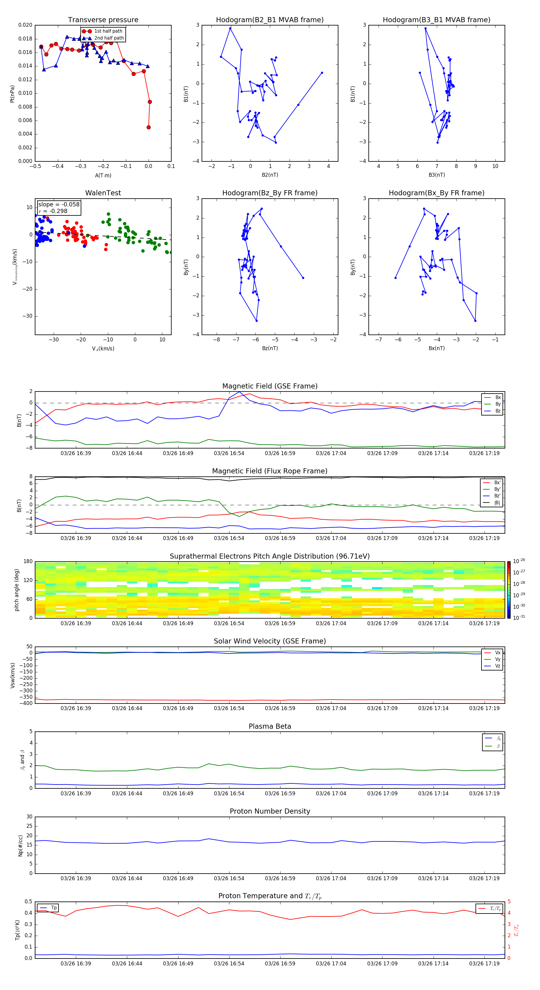
Flux Rope in 2006

Flux Rope Event 2006-03-26 16:35 ~ 2006-03-26 17:21 (47 minutes)


plot