HOME   LIST
‹–   –›

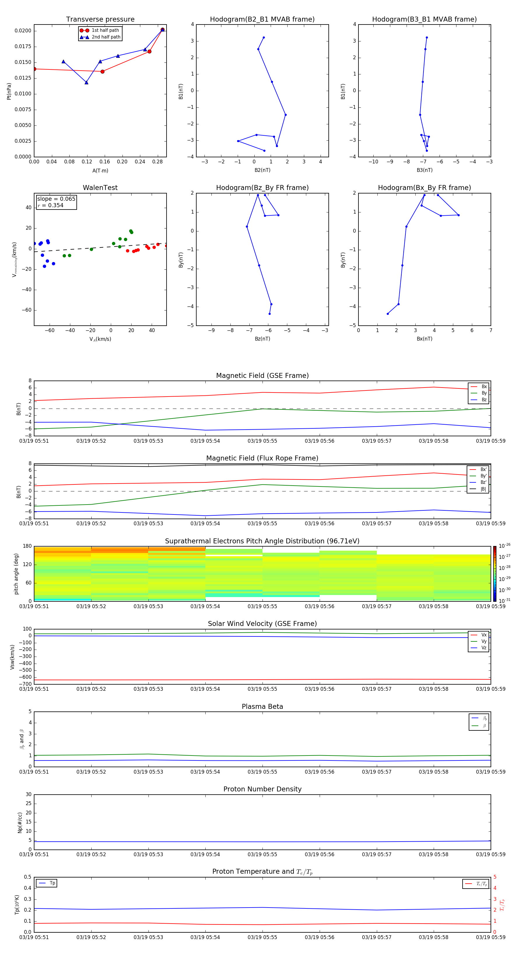
Flux Rope in 2006

Flux Rope Event 2006-03-19 05:51 ~ 2006-03-19 05:59 (9 minutes)


plot