HOME   LIST
‹–   –›

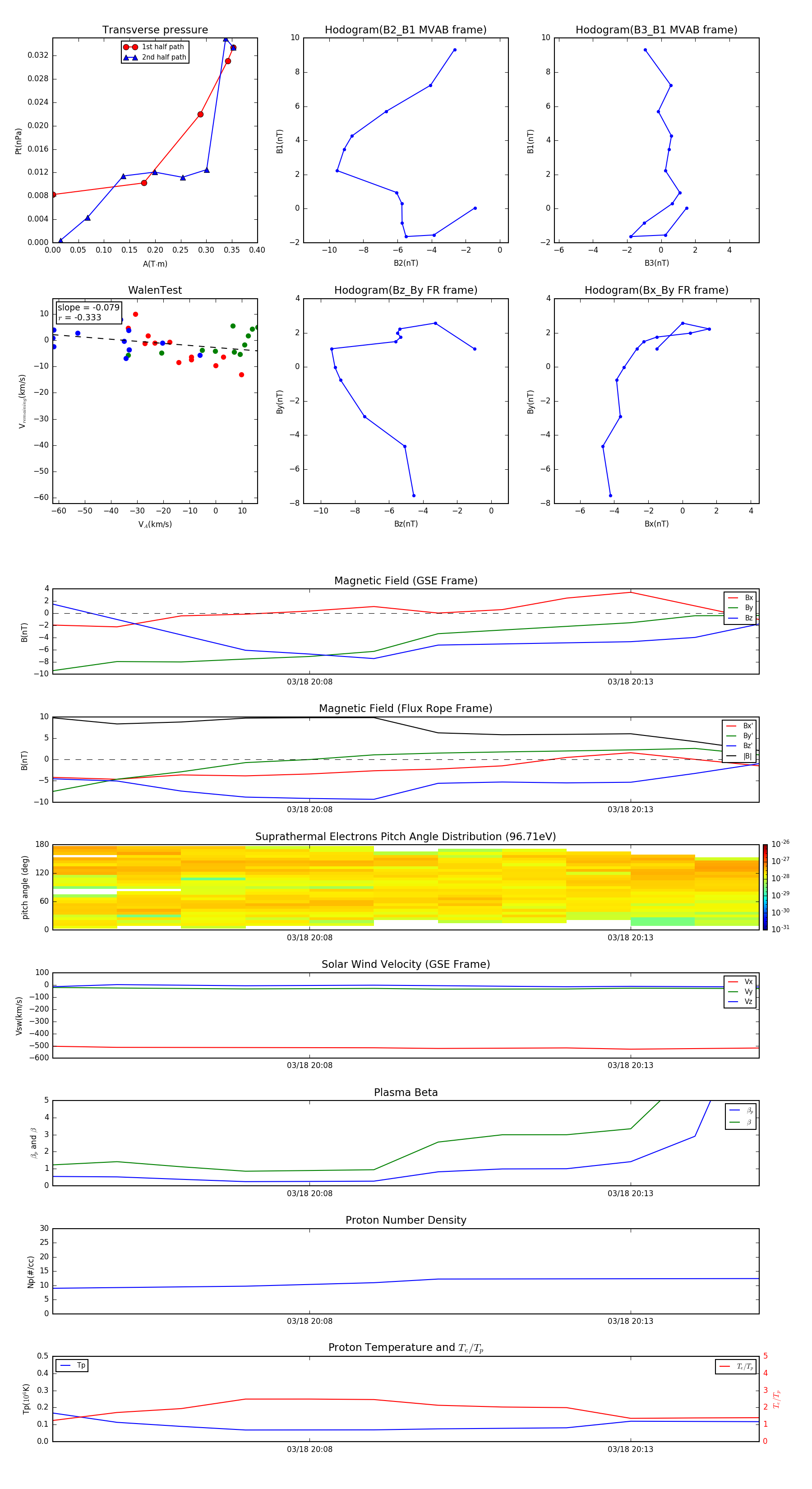
Flux Rope in 2006

Flux Rope Event 2006-03-18 20:04 ~ 2006-03-18 20:15 (12 minutes)


plot