HOME   LIST
‹–   –›

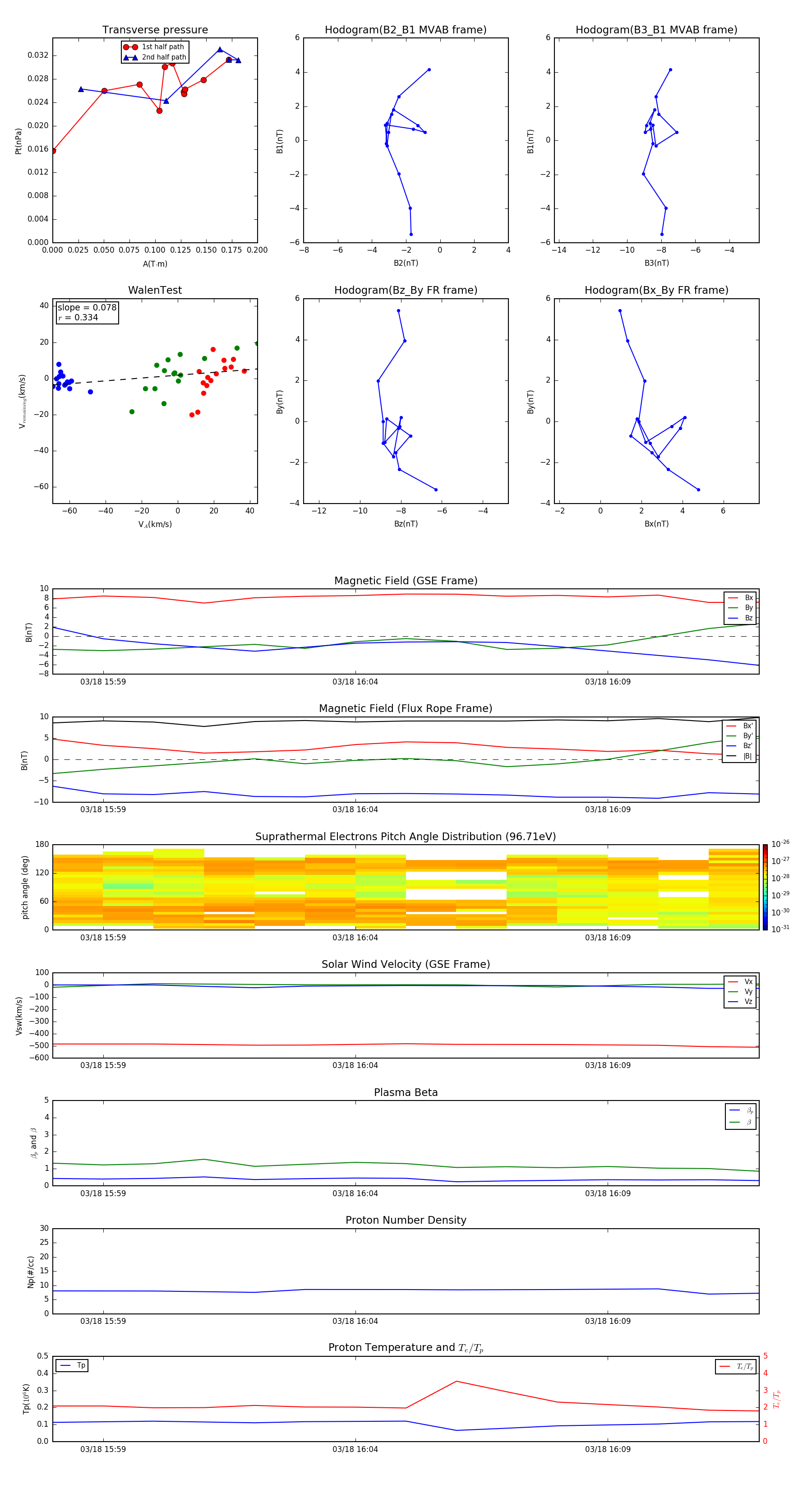
Flux Rope in 2006

Flux Rope Event 2006-03-18 15:58 ~ 2006-03-18 16:12 (15 minutes)


plot