HOME   LIST
‹–   –›

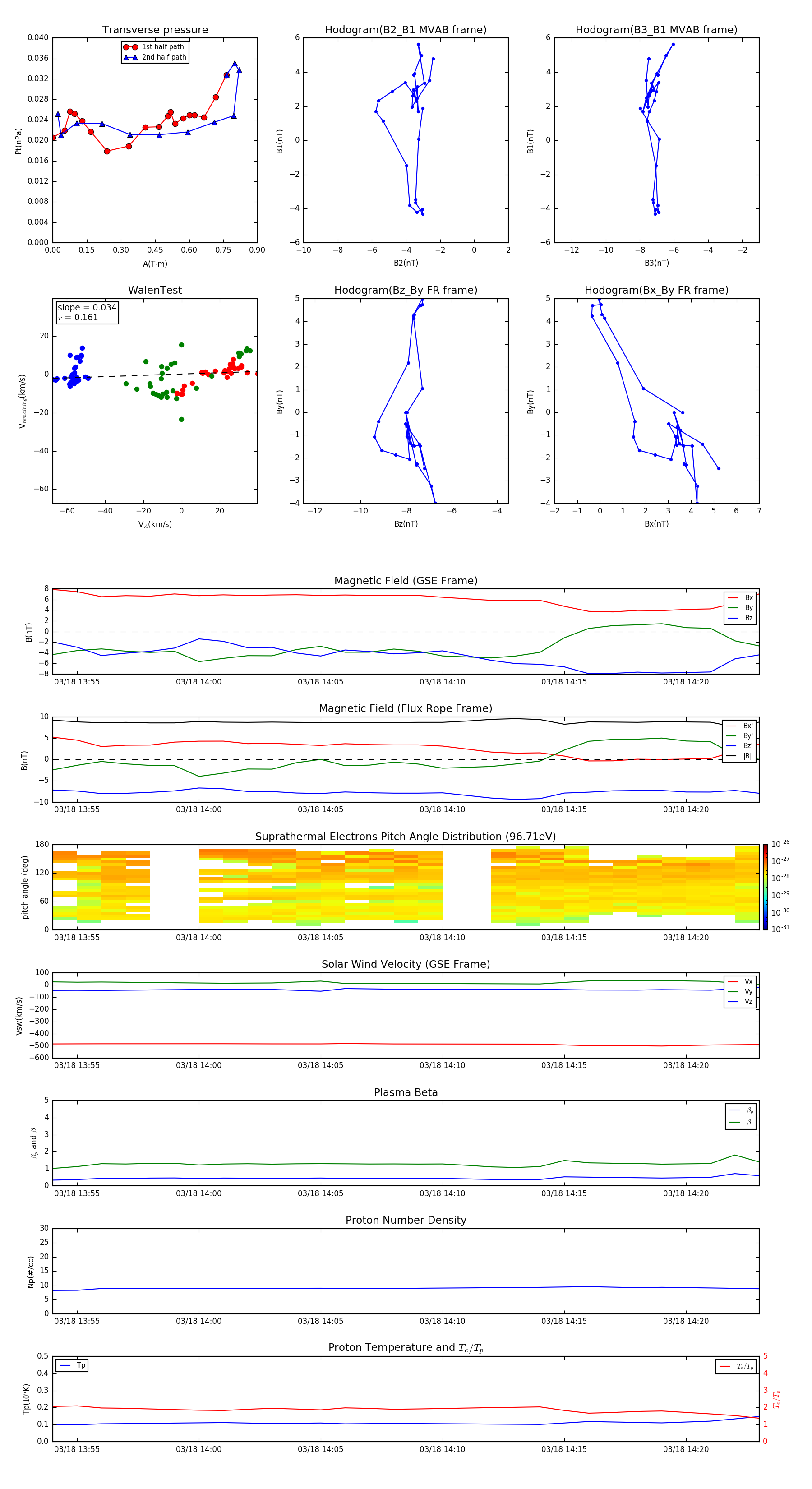
Flux Rope in 2006

Flux Rope Event 2006-03-18 13:54 ~ 2006-03-18 14:23 (30 minutes)


plot