HOME   LIST
‹–   –›

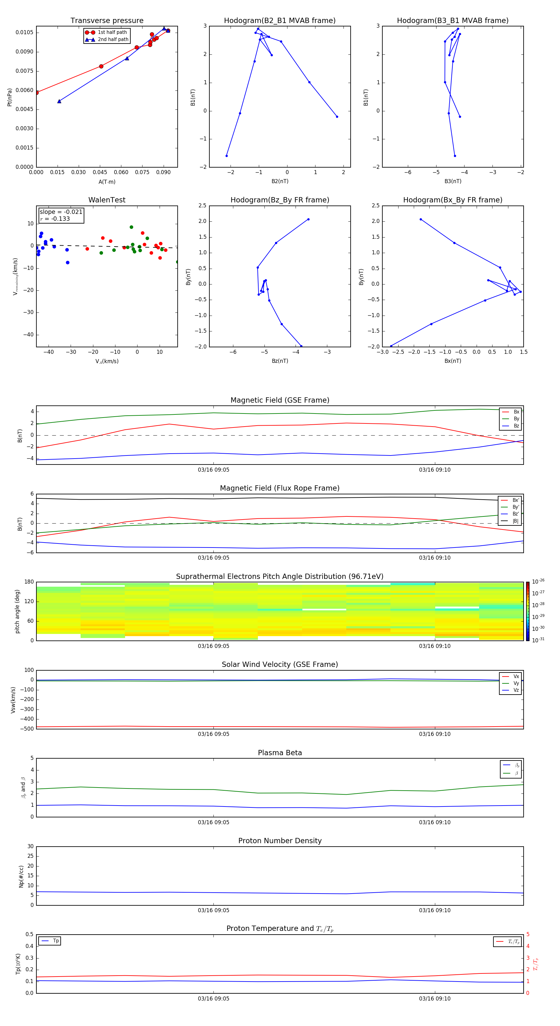
Flux Rope in 2006

Flux Rope Event 2006-03-16 09:01 ~ 2006-03-16 09:12 (12 minutes)


plot