HOME   LIST
‹–   –›

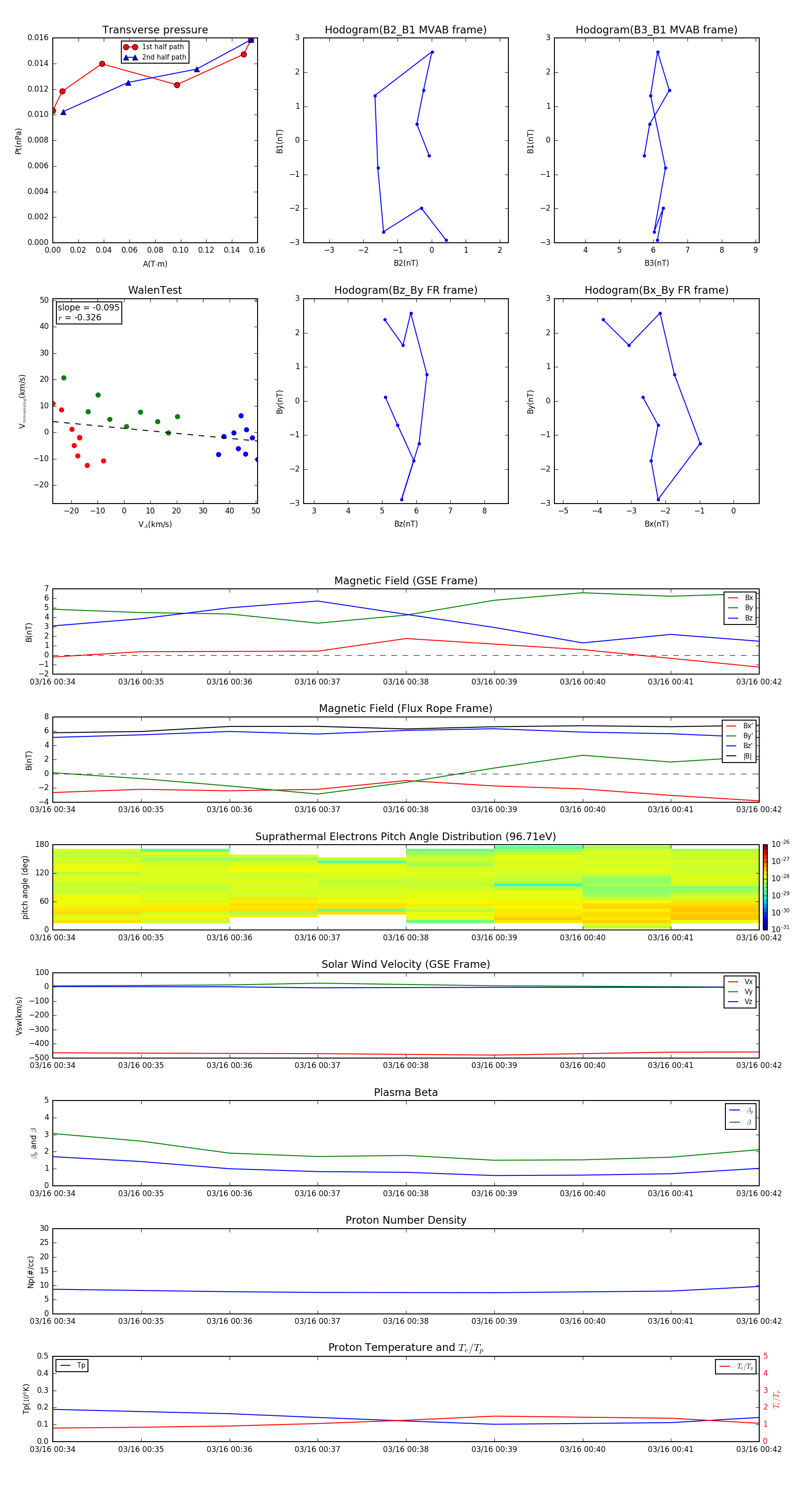
Flux Rope in 2006

Flux Rope Event 2006-03-16 00:34 ~ 2006-03-16 00:42 (9 minutes)


plot