HOME   LIST
‹–   –›

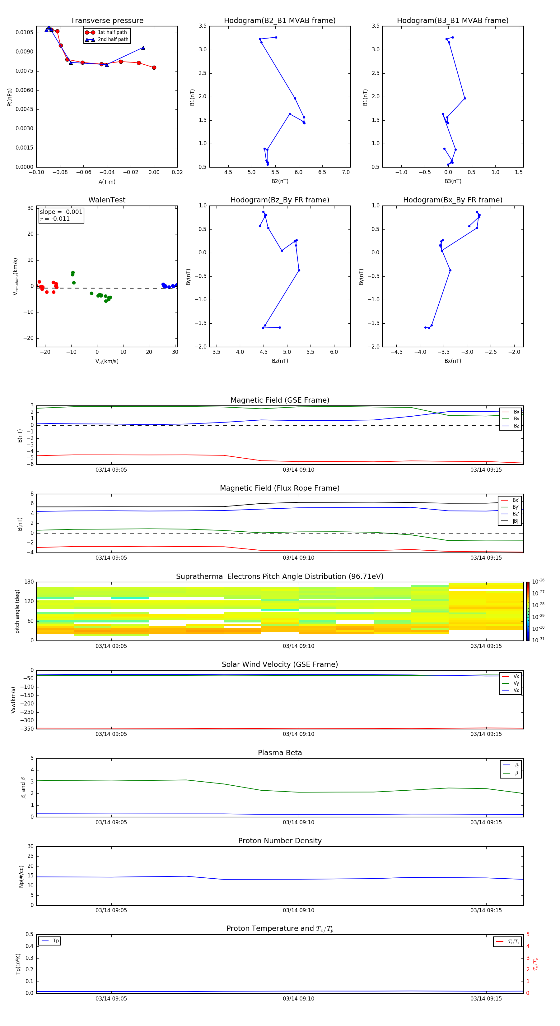
Flux Rope in 2006

Flux Rope Event 2006-03-14 09:03 ~ 2006-03-14 09:16 (14 minutes)


plot